首 页文档资料下载资料维修视频汽修在线平台
请登录  |  免费注册
当前位置:精通维修下载 > 文档资料 > 汽车技术 > 汽车维修 > 问界维修案例
赛力斯SF5动力中断、无法上高压
来源:本站整理  作者:佚名  2025-12-04 09:00:01

故障现象:客户反映车辆正常停车后,再次上车启动时发现车不能正常上高压电,仪表提示车辆紧急下电,且动力电池、动力系统和绝缘系统故障指导灯点亮,车辆拖车进店;

诊断思路:
1、车辆进店后,确认车辆无法上高压,首先使用诊断仪读取车辆的故障信息如下:
BMS报 P124300 绝缘故障等级3 当前;
VCU报 P0AA600 电池包电压系统绝缘故障(BMS故障)当前、P0A1FF2 BMS三级故障 当前;
2、根据BMS和VCU的故障代码判断为高压线路或部件存在绝缘故障,通过VHR查询车辆绝缘电阻只有632KΩ,也印证了上述判断,正常SF5该值为1500KΩ左右;
3、通过上述分析,导致无法上高压的问题原因是高压系统存在绝缘故障,绝缘故障发生在电池包内部还是外部线路或部件,需要通过测量进行排查;
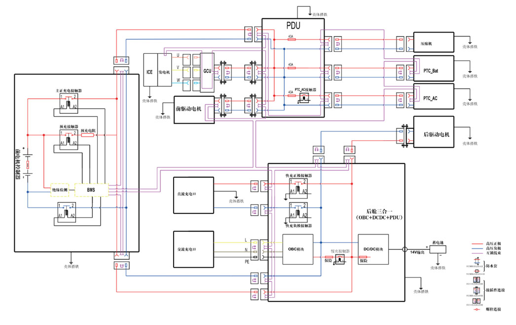
4、根据SF5高压系统连接图示,可以将整个高压系统分为三个部分进行排查:
a、电池前部高压线路;b、电池后部高压线路;c、电池包内部
5、排查故障前,首先将车辆进入进入“断高 压维修模式”,方式如下:
a.点击中控车机屏幕车辆设置→车辆状况→维修检测→选择开启,进入“断高压维修模式”; 
b.断开蓄电池负极,车辆粘贴或悬挂黄色警示牌; 
c.断开负极 15 分钟后断开电池包主正主副线进行验电操作,安全后粘贴或悬挂绿色警示牌;
6、断开电池前部高压线束插头,测量前部线束插头正极和负极对车身的绝缘电阻,结果如下:
正极-车身   550MΩ
负极-车身   550MΩ
前部线束绝缘电阻值未见异常
7、断开电池后部高压线束插头,测量前部线束插头正极和负极对车身的绝缘电阻,结果如下:
正极-车身   0.11MΩ
负极-车身   550MΩ
后部线束正极绝缘电阻值过低;
8、根据后部线束正极测量的异常结果,结合SF5高压系统连接图示,下一步通过逐个断开后舱三合一OBC上的高压连接,判断绝缘电阻值异常的范围;
9、首先断开OBC与电池连接的高压插头,测量OBC侧正极极柱绝缘电阻值仍为0.11MΩ,排查电池和OBC间高压线束的问题;
10、逐个断开OBC上交流充电口、直流充电口和后电机高压线束,测量OBC侧正极极柱绝缘电阻值仍为0.11MΩ,通过测量结果可排除OBC连接的高压线束的问题,锁定绝缘电阻故障为OBC内部故障;
11、更换车辆的OBC,试车故障排除。
案例总结:
车辆不能上高压的原因很多,可以通过远程数据和诊断仪读取故障代码,可以锁定具体的故障原因;对于高压系统存在绝缘故障的问题,需要结合车型高压系统连接图示,判断是电池包内部还是外部线路或部件,通过兆欧表进行分段测量,逐一排查,锁定故障位置。

关键词:

文章评论评论内容只代表网友观点,与本站立场无关!

   评论摘要(共 0 条,得分 0 分,平均 0 分)

推荐阅读

图文阅读

Copyright © 2007-2017 down.gzweix.Com. All Rights Reserved .
页面执行时间:12,226.56000 毫秒