MAX16834是电流模式大功率高亮度LED(HB LED)驱动器,可组成升压,升-降压,SEPIC和高边降压拓扑.除了用开关PWM控制器驱动N沟功率MOSFET外,还能驱动N沟PWM调光开关. MAX16834输入电压从4.75V 到28V,3000:1 PWM调光/模拟调光,工作频率从100kHz 到1MHz可编程,主要用在单串LED LCD背光,汽车前后照明,精密系统RGB LED光源,DC/DC升压/升-降压转换器等.本文介绍MAX16834主要特性,方框图,多种应用电路以及MAX16834评估板主要特性,电路图,材料清单和PCB元件布局图.
The MAX16834 is a current-mode high-brightness LED (HB LED) driver for boost, boost-buck, SEPIC, and highside buck topologies. In addition to driving an n-channel power MOSFET switch controlled by the switching controller, it also drives an n-channel PWM dimming switch to achieve LED PWM dimming. The MAX16834 integrates all the building blocks necessary to implement a fixed-frequency HB LED driver with wide-range dimming control.
The MAX16834 features constant-frequency peak current-mode control with programmable slope compensation to control the duty cycle of the PWM controller.A dimming driver designed to drive an external n-channel MOSFET in series with the LED string provides wide-range dimming control up to 20kHz. In addition to PWM dimming, the MAX16834 provides analog dimming using a DC input
at REFI. The programmable switching frequency (100kHz to 1MHz) allows design optimization for efficiency and board space reduction.
A single resistor from RT/SYNC to ground sets the switching frequency from 100kHz to 1MHz while an external clock signal
at RT/SYNC disables the internal oscillator and allows the MAX16834 to synchronize to an external clock. The MAX16834’s integrated highside current-sense amplifier eliminates the need for a separate high-side LED current-sense amplifier in boost-buck applications.
The MAX16834 operates over a wide supply range of 4.75V to 28V and includes a 3A sink/source gate driver for driving a power MOSFET in high-power LED driver applications. It can also operate
at input voltages greater than 28V in boost configuration with an external voltage clamp. The MAX16834 is also suitable for DCDC converter applications such as boost or boostbuck.
Additional features include external enable/ disable input, an on-chip oscillator, fault indicator output (FLT) for LED open/short or overtemperature conditions, and an overvoltage protection sense input (OVP+) for true overvoltage protection.
The MAX16834 is available in a thermally enhanced 4mm x 4mm, 20-pin TQFN-EP package and in a thermally enhanced 20-pin TSSOP-EP package and is specified over the automotive -40℃ to +125℃ temperature range.
MAX16834主要特性:
_ Wide Input Operating Voltage Range (4.75V to 28V)
_ Works for Input Voltage > 28V with External Voltage Clamp on VIN for Boost Converter
_ 3000:1 PWM Dimming/Analog Dimming
_ Integrated PWM Dimming MOSFET Driver
_ Integrated High-Side Current-Sense Amplifier for LED Current Sense in Boost-Buck Converter
_ 100kHz to 1MHz Programmable High-Frequency Operation
_ External Clock Synchronization Input
_ Programmable UVLO
_ Internal 7V Low-Dropout Regulator
_ Fault Output (FLT) for Overvoltage, Overcurrent, and Thermal Warning Faults
_ Programmable True Differential Overvoltage Protection
_ 20-Pin TQFN-EP and TSSOP-EP Packages
MAX16834应用:
Single-String LED LCD Backlighting
Automotive Rear and Front Lighting
Projection System RGB LED Light Sources
Architectural and Decorative Lighting (MR16, M111)
Spot and Ambient Lights
DC-DC Boost/Boost-Buck Converters

图1.MAX16834方框图

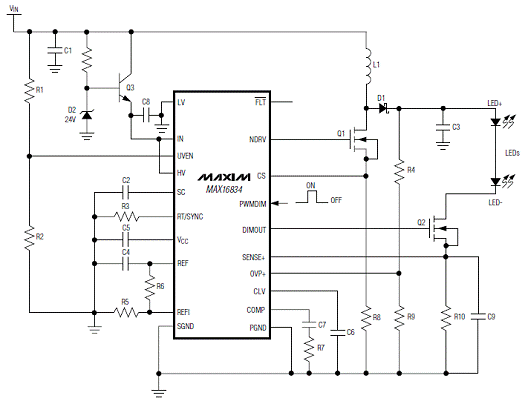
图2.MAX16834升压LED驱动器

图3.MAX16834升压-降压LED驱动器(VLED+ < 28V)

图4.MAX16834带汽车电子负载突变保护的升压LED驱动器

图5.MAX16834高边降压LED驱动器
[1] [2] 下一页