1 引言
在倡导绿色用电的今天,路灯节能控制日益成为人们关注的话题,这里设计并制作一套模拟路灯节能控制系统。节能控制系统结构如图1 所示。

图1 模拟路灯节能控制系统结构图
模拟路灯节能控制系统实现的功能: 支路控制器有时钟功能,能设定、显示 开关 灯时间,控制整条支路按时开灯和关灯; 能根据环境明暗变化,自动开灯和关灯,能根据交通情况自动调节亮灯状态;并能分别独立控制单只路灯的开灯和关灯时间; 当图1 模拟路灯节能控制系统结构图路灯出现故障时( 灯不亮) ,支路控制器发出声光报警信号,并显示有故障路灯的地址编号。单元控制器具有调光功能,路灯驱动电源输出功率能在规定时间按设定要求自动减小,该功率应能在20% ~100% 范围内设定并调节,调节误差≤2%。
2 总体设计方案
2. 1 设计思路
设计采用PWM 脉宽调制技术和恒流源 电路 对路灯的驱动和亮度调节。通过 单片机 和 传感器 及其 检测电路 完成路灯工作状态的控制。显示部分利用液晶显示模块,菜单式操作,显示时间、故障路灯地址、支路开关灯时间、每只灯的开关时间等功能。
2. 2 设计原理
根据模拟路灯节能控制系统结构图,将整体电路分成为五部分: 环境控制电路、时钟电路、交通状况的传感器检测电路、显示控制模块、LED 恒流驱动及故障检测电路。
2. 2. 1 环境控制电路
利用光敏 电阻 的阻值与光照度呈反比例关系,采样其两端的电压信号,利用采样的电压信号通过施密特触发器输出的TTL 电平来控制LED 灯的开关。电路可靠,有效地避免由于短时间光照剧烈变化引起的误动作,操作者可以通过 电位器 方便的进行调试。
2. 2. 2 时钟电路
使用时钟专用芯片 DS1302 进行时钟控制, 通过外加很少的电路就可以实现高精度的时钟信号。
外围电路简单可靠,时间精度高,采用串口通信可以节省I /O 口的资源,通过外接锂 电池 后可以实现时间信息储存。
2. 2. 3 交通状况的传感器检测电路
使用红外传感器, 来判断物体是否通过相关位置,并送入单片机判断执行相关程序。它具有 光电传感器 的优点,又避免了LED 灯的灯光干扰。
2. 2. 4 显示控制模块
使用128 × 64 液晶点阵进行信息显示,使用独立键盘进行功能切换和时间调整。信息量大,外围电路简单,通过下拉式菜单方便操作,人机界面友好。
2. 2. 5 LED 恒流驱动及故障检测电路
利用三端可调稳压 集成块 LM317 ,实现恒流输出。PWM 脉宽调制法来控制灯的亮度,可以精确的控制灯的亮度和功率,而且LED 灯在从暗到亮的变化中过度平滑。可以选用单片机内部集成有两路PWM脉宽,能方便的产生所需要的PWM 脉宽调制信号。
2. 3 系统组成
2. 3. 1 根据以上的设计思路及设计原理确定系统组成框图如图2。

图2 系统组成框图
2. 3. 2 每只LED 灯控制逻辑关系图
每只LED 灯控制逻辑关系图如图3 所示。在规定的时间条件成立( 开灯时间) 或环境明暗条件成立( 暗到一定程度) 的情况下开灯; 当有物体( 如人、车等) 通过到规定的区域内时灯亮, 当物体离开规定区域时灯灭,实现节能要求。

图3 LED 灯控制逻辑关系图
3 单元电路设计
3. 1 环境光控制电路
环境控制电路是对环境光亮度的检测,将检测信号送单片机P15, 从而实现自动开灯关灯。图4为环境控制电路图。
明暗检测采用 光敏电阻 RG1 和R12 ( RP2 ) 分压,提取电压信号,送到由555 定时器组成的施密特触发器。当环境暗到一定程度( 通过RP2 可以方便的调节) ,RG1 阻值上升,施密特触发器翻转, 将电平信号送单片机处理。C8 为抗干扰设计, 如天暗时,闪电的干扰,C8 使555 的2 脚电压不会突变,防止误动作。D2 为指示灯,方便调试。

图4 环境控制电路图
3. 2 时钟电路
DS1302 是一款高精度时钟 集成电路 ,它可以进行年、月、日、星期、时、分、秒计时,功能强大。
电路如图5 所示。

图5 时钟电路图
3. 3 交通状况的传感器检测电路
传感器检测电路如图6 所示。
传感器采用E18-D80NK 红外传感器,是一种集发射与接收于一体的光电传感器。检测到目标是低电平输出,正常状态是高电平输出; 检测距离可以根据要求进行调节。

图6 传感器检测电路图
3. 4 显示控制模块
显示控制模块如图7 所示。控制见软件设计。

图7 显示控制模块
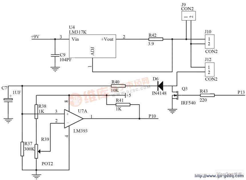
3. 5 LED 恒流驱动及故障检测电路
恒流驱动及故障检测电路如图8 所示。
图8 是其中一路LED 恒流驱动电路。恒流驱动最简单的两端线性恒流驱动电路。它借用三端集成 稳压器 LM317 组成恒流电路,外围仅用两个元件:
电流取样电阻R42 和抗干扰消振电容C9。J9、J10、J12 分别是路灯、压降测试端、电流测试端。
恒流值I 由R42 值来确定: I = 1. 25 /R42。
1. 25 V 是LM317 的基准电压。反过来,根据所要求的恒流值I, 可计算电流取样电阻: R42 =1. 25 / I。
LM317 最大输出电流可达1. 5 A,工作压差≤40V,稳流精度高,可达± 1 ~ 2% ,内部设有过流、过热保护,使用安全可靠。
LM317 工作在线性状态, 其功率损耗P = UI,在恒流值I 已定的情况下,只有降低工作压差U 才能降低功耗。合适的工作压差选择在4 ~ 8V 范围。
低于3V 将不恒流了。
单片机输出PWM 加在 IRF540 栅极,控制其通断,来达到调整LED 亮度( 功率) 的功能。PWM频率一般取值经验500 ~ 1000Hz,通过信号发生器实际测试PWM 占空比在20 ~ 100% 范围调节,频率到1000Hz 左右时路灯无闪烁感。
故障检测电路,采集IRF540 漏极电压,经D6、R40、C7 峰值检波电路得到直流电压信号, 与 LM393 组成的比较器的2 脚电压比较输出电平信号送单片机P10 检测。按图元件取值,实测路灯正常时,C7 电压为3. 3V,断路故障时0V,短路故障时7. 2V。实际电路只做了检测断路故障, 平时P1. 0为高电平,断路故障时3932 脚电压为0V,比较器翻转输出低电平。R39 调节比较器基准电压,可以在1V 左右,防止干扰信号。R37 取值关键, 影响C7 的放电时间。经实验取 300K 较合适。短路检测原理同上。注意PWM 的占空比只能在20% ~99. 5% 之间调节,当输出100% 的PWM 时,IRF540始终处于导通状态,C7 不会被充电, 会影响故障检测。

图8 恒流驱动及故障检测电路

图9 键盘及液晶显示流程图
4 软件设计
软件设计的关键是按要求对路灯控制和液晶的操作界面设置。
4. 1 软件实现的功能
(1) 时钟功能。( 2 ) 路灯控制。( 3 ) 2 路PWM 控制。(4) 键盘及液晶显示。
4. 2 键盘及液晶显示
液晶显示和功能设置采用菜单式操作,流程图如图9 所示。液晶带汉字库,操作界面友好方便,设置四个多功能键和一个返回键完成整个路灯控制设置和PWM 输出。
4. 3 路灯控制流程图

图10 路灯控制流程图
5 系统测试
5. 1 时钟设置测试
通过菜单操作,进入时间设定,和开关灯设置。
设置当前时间在开关灯时间内: 实测时,当前时间设置为20 点、两路灯的开灯均设置为18 点、关灯时间设置均为为6 点。移动物体按设计要求进行测试,满足要求。
5. 2 环境明暗变化测试
晚上,用物体遮挡光敏电阻, 调节PR2 关灯,指示灯D2 灭,表示调好。关灯移动物体按设计要求进行测试,满足要求。
5. 3 独立时间控制设置
将两灯开关时间分别设置。一路满足开灯时间条件,一路不满足时间条件。
移动物体按基本要求进行测试,满足开灯时间条件的路灯会按要求亮灭,不满足时间条件的路灯长灭。交换两路灯开灯条件结果一致。
5. 4 将路灯1 去掉( 模拟断路) ,满足时间条件,移动物体按基本要求路灯1 应该亮, 蜂鸣器 响,同时示警灯闪烁,液晶显示L1 故障。路灯2 同样满足要求。实际的LED 灯故障基本都是断路,所以仅作断路检测。
5. 5 由于路灯LED 亮灭时由PWM 控制, 只要PWM 信号能在20 ~ 100% 内调节, 误差小于2% ,则路灯电源的输出功率就能满足设计要求。实际测试PWM 信号只能在20% ~ 99% 间调节( 见2. 5 所示) ,最大误差1% ,满足设计要求。
6 结束语
模拟路灯节能控制系统经测试完全满足设计要求和工作需要,控制系统操作界面简单易懂,单电源供电使电路简洁明快,成本低廉; 环境光控制电路、恒流驱动及故障检测电路设计特色突出,交通状况的传感器检测电路经济实用,整个模拟路灯节能控制系统的应用前景广泛,具有开发应用价值。