首 页文档资料下载资料维修视频包年699元
请登录  |  免费注册
当前位置:精通维修下载 > 文档资料 > 家电技术 > 单元电路介绍 > 其它电路
基于TPS61185设计的高度集成大尺寸LCD背光技术
来源:本站整理  作者:佚名  2010-07-10 11:39:52



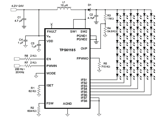
TPS61185是高度集成大尺寸LCD背光解决方案.器件包括内置的高效率升压稳压器和2.0A/40V功率MOSFET.8个电流沉稳压器具有高精度的电流稳流和匹配(1%),支持多达80个LED,每串串联多达10个LED.输入电压4.5V -21V, 开关频率600kHz 到1MHz,可调光频率从100 Hz 到5 kHz,主要用在笔记本电脑LCD显示器背光.



图1.TPS61185方框图

图2.TPS61185典型应用电路图

图3.TPS61185带关断ISO-FET的典型应用电路图

图4.TPS61185可编频率调光的典型应用电路图

[1] [2]  下一页

关键词:

文章评论评论内容只代表网友观点,与本站立场无关!

   评论摘要(共 0 条,得分 0 分,平均 0 分)
Copyright © 2007-2017 down.gzweix.Com. All Rights Reserved .
页面执行时间:38,093.75000 毫秒