2.开/待机控制电路
    Q6、IC11等元件组成开/待机控制电路,如图4所示。Q1、ZD7、Q5、ZD3等元件组成串联稳压电路。当CPU送来高电平的开机信号时,Q6导通,IC11内的发光二极管、光敏三极管导通,则Q5导通,副电源输出的VCC电压经Q5、ZD3串联稳压得到Vcc 1电压,再经Q1、ZD7串联稳压后得到PFC -VCC,为PFC、DC/DC变换电路供电。

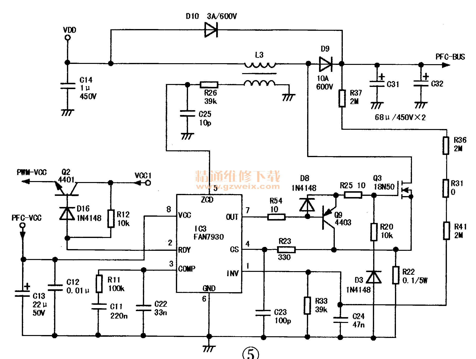
    3.功率因数校正(PFC)电路
    本电源采用临界导通模式( BCM)功率因数校正电路,如图5所示,IC3 (FAN7930)为PFC控制集成电路。L3、D9、Q3等元件组成PFC升压电路,L3为升压电感,D9为升压二极管,Q3 (18N50)为开关管;D10为分流二极管,用于防止浪涌冲击和防止 L3出现磁饱和;R22为过流检测取样电阻,R31、R33 、R36 、 R37 、 R41为PFC电压检测取样电阻,用于PFC电压环路控制;C14为谐波滤波电容,用于滤除高次谐波;C23 、 C24、 C25为高频滤波电容,C11、C22、R11为电压环路补偿元件。

    FAN7930是仙童公司(FAIRCHILD)推出的临界导通模式PFC控制电路,其引脚功能与实测数据见表2。FAN7930内部集成了欠压锁定检测、稳压、锯齿波发生器、零电流检测、RS触发器、栅极驱动、过压/过流/过热保护等电路,临界导通模式(BCM)的特点有:(1)新的开关周期以电感电流降到零时为起始点;(2)电感电流处于连续导通和断续导通之间的临界状态。BCMPFC的基本原理想是:在每个开关周期内,电感电流由零上升。当升压变换电路中的功率开关管的导通时间固定时,电感电流峰值与输入电压成正比。由于电流波形为三角波,因此一个开关周期内的平均值会与输入电压成正比。对于正弦输入电压,变换器的输入电流能够非常精确地跟踪输入电压波形,获得正弦输入电流波形。

    二次开机后,IC3的⑧脚得到PFC-VCC供电。同时,AC220V市电经EMI滤波电路、BD1、C14后得到的正弦波电压,通过PFC升压电感L3加到功率开关管Q3的漏极。当IC3⑧脚输入的电压被内部电路检测为正常时,IC3内部的振荡电路开始振荡。振荡产生的信号经栅极驱动后从⑦脚输出,加到Q3的栅极。
    当Q3导通时,正弦波电压→L3→Q3→R22→地形成电流,在此期间L3储能。随着充电的进行,流过Q3的电流会逐渐增大,R22两端的压降也会增大。当IC3的④脚电压达到典型关断值0.8V时,过流保护电路起控,强制振荡器停止振荡,Q3因得不到驱动信号而关断,L3中的感应电动势极性反转,L3中产生的感应电压与正弦波电压叠加,经D9整流、C31与C32滤波,得到PFC-BUS电压(约380V)。在此期间,L3对外释放能量。