21、接口部分---AV输出接口
常规的AV输出放大电路。

22、接口部分---AV输出接口—音频输出
音频输出没有采用常规的射随电路,采用带静音控制的集成电路DRV602,可以实现AV输出的开关机静音。主要是为配soundbar使用。

23、接口部分---同轴输出电路
常规的同轴输出电路。

24、接口部分---耳机输出电路
耳机输出直接从MST6i98ZX管脚输出,经过LRC(L45、R597、C455)实现滤波作用,不经过任何放大,直接输出。耳机检测电路PMD_MT直接连接在静音电路上,实现耳机插入后的静音硬件控制


25、开关机静音电路
通用的开关机静音电路,注意AV音频输出的静音控制也是通过此电路实现,即MUTE_602。

26、数字供放电路
系统采用了新型的I2S数字供放,N14/TSA5707。

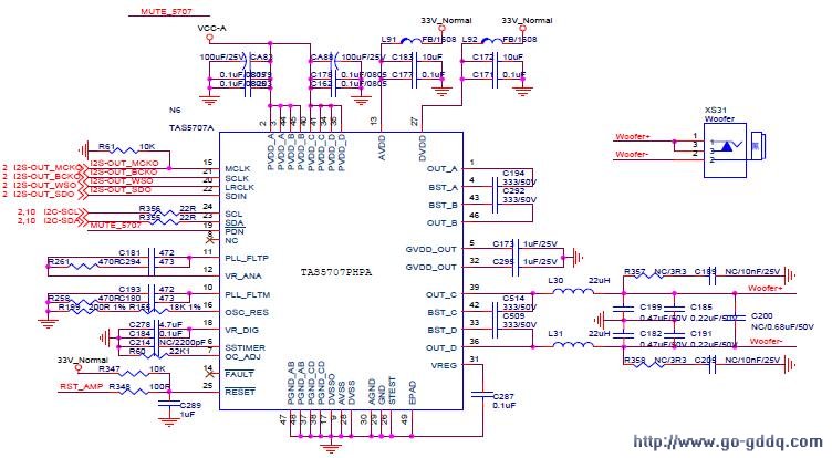
27、数字供放电路—重低音电路
仅限D40K16P、LED42K16P、LED46K16P使用。
重低音采用N6/5707A,5707A和5707的外围电路完全一样,仅I2C地址不同。通过设置5707A内部的低通滤波参数,可以实现低通重低音。

28、tuner部分---5V-IF
12V经过10R/2W的电阻分压后给N24,通过线形稳压器N24产生5V-IF电源,作为tuner的供电。

29、tuner部分---tuner采用数字tunerU1。

30、tuner部分---tuner预中放电路
由于高频头的放大倍数不够,为了弥补声表对信号的衰减,所以高频头的中频输出需要增加一级预中放电路。这是典型的三极管共射放大电路。

这部分电路中V18容易出现参数漂移造成TV下图像不正常,伴音影响图像,信号拖尾等问题。可以更换V18或者更改R412进行实验