图像中频处理电路如下图所示。
1.视频检波电路
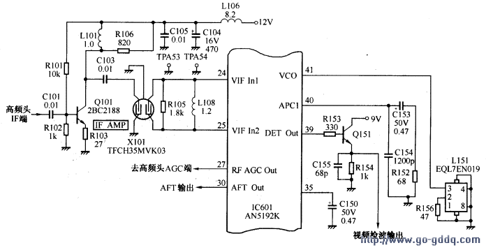
从高频调谐器输出的IF信号,经C101耦合、Q101预中放,送入声表面波滤波器X101,经X101选频之后加到IC601(AN5192K)的(24)、(25)脚,在其内部经图像中频放大后,进行视频检波。
视频检波采用两级PLL同步方式,两级PLL锁相环由压控振荡器(VCO)、APC1、APC2等组成。AN5192K的(41)脚外接压控振荡器(VCO)振荡线圈L151,产生的38MHz正弦波信号作为参考频率,一路经移相后送到内部APC2,另一路则直接送往APC1。通过中频放大的图像中频信号同时送到APC2和APC1在APC2内,图像中频信号和移相90。后的VCO信号进行相位比较,输出的误差电流经AN5 192K(37)脚APC2、外围的低通滤波器滤波平滑成直流误差电压,去控制移相电路移相角的大小,当移相角恰好为90°时,APC2电路无误差信号输出,第2级PLL锁相环被唢定。
在APCI中,图像中频信号和未经移相的VCO信号进行相位比较,输出的误差电流经AN5192K(40)脚APCI外接的低通滤波器滤波,平滑成直流误差电压,去调整压控振荡器的频率,当图像中频与VCO信号频率相等、相位相同时,APC1电路无误差信号输出,第1级PLL锁相环被锁定。
图像中频信号经两级PLL环路锁定的38MHz VCO信号进行乘法运算,产生视频(CVBS)信号和第二伴音中频信号,并从AN5192K的(39)脚输出,去制式切换电路。
AN5192K同时支持正极性和负极性调制信号的解调,正、负极性调制信号的两种解调工作方式由12C总线进行控制切换。
2.AGC电路
AGC电路采用峰值检波,即以视频信号的同步头顶端电平作为参考电平,检出的信号经AN5192K的(35)脚外接的滤波电容C150滤波后,形成IFAGC电压,去控制中频放大级的增益。如果输入信号较强,中放电路的增益降低仍不足以使视频放大级不进入饱和状态,则此时RFAGC(高放自动增益控制)起控,由AN5192K的(27)脚输出,去控制高频头内高放级的增益。RFAGC相对IFAGC的延迟量可由12C总线数据进行调整。
3.AFF电路
AN5192K的AFT电路输入信号来自视频检波器输出的中频信号,由于。AN5192K内部采用锁相环检波电路,具有独立的压控振荡器,其基准解调信号与信号中频同频率,且相位被锁定,所以AFT电路无需外接900的移相网络,而是采用内部固定的移相电路,将中频信号的频率变化转变为相位的变化,然后利用模拟乘法器的鉴相特性,再将相位变化转变为相应的电压幅度变化,最终检出AFT。电压由(30)脚输出。
