RT8450是立绮科技公司(RICHTEK)针对高功率LED (HPHED)推出的一款驱动器,采用双极晶体管工艺,以适应HP LED通常用于高电压、大电流环境这一要求。
一、主要特点简介
RT8450采用小型化WDFN-12L或TSSOP-16封装方式,如图1所示。该芯片内部集成有一只电流模式PWM控制器,可与外围元件构成降压型(Buck)、升压型(Boost)和升降压型(Buck-Boost)等多种电路。由于该PWM控制器工作频率较高,达1MHz,这使得该IC外围元件可选用体积很小的元件,且流过LED中的电流纹波也很小。同时,该芯片内部还集成有一只耐压为65V、最大电流为1.5A的开关管,在PWM控制器的作用下,可实现恒定电流输出,并能快速响应外部环境的任何变化。

RT8450具有软启动及过流、过压、输入欠压与过热保护功能。启动时,软启动电路能有效避免大电流对电源的冲击。当升压电路的负载开路而出现过电压时,过压保护电路启动,以防止过压损坏开关管。如果该芯片的供电电压过低,或者芯片内核工作温度过高(高于150℃)、则芯片内部的欠压保护或过热保护电路将启动,进入保护锁定状态,只有当电压或温度正常时,芯片才会自行恢复到工作状态。
RT8450的工作电压范围较宽,是4.5V~40V,可满足室内外LED照明、液晶屏LED背光、汽车LED照明的应用需求;其转换输出电压可高达60V,这使得RT8450能驱动的大功率白光LED (WLED)串联数量达到了15只,且能直接驱动超过1A的LED灯串。
RT8450的调光电路支持模拟电压、数字PWM和数字转模拟调光方式,具有0~100%的调整范围,PWM信号频率为200Hz~50kHz。在实际使用中,也可通过外接电容把PWM调光信号转变成模拟电压信号,从而进行调光。
提示:LED的调光方法有两种:一是通过调整LED中流过的电流大小来调整光输出量,其优点是调节电路简单,输出稳定,电磁干扰小;缺点是:当流过LED的电流不同时,LED的发光色度会发生变化。第二种方法是通过调整LED中流过恒定电流的时间比例来调整光输出量,其优缺点与方法1刚好相反。RT8450支持这两种调光方法。
二、应用电路分析
1.降压型驱动电路
采用RT8450的降压型LED驱动电路如图2所示。在该电路中,LED串联以后的正向压降之和应小于输入电压(VIN),肖特基二极管D1的耐压应高于VIN。

因该芯片只对流过LED的总电流进行恒流控制,当某一个LED支路开路时,本来要流经这个LED支路的电流就会分摊到其他LED支路中,这样就易导致原本正常的LED过流损坏。为了避免出现这种情况,就需要在并联的每一个LED支路中串联均流电阻,如图中的R3、R4。如果只驱动单只或单串LED,则不需要安装均流电阻。
该电路的调光方式采用数字转模拟调光方式,从DCTL端送入的PWM信号,经过C4和IC内部电路组成的积分电路平滑滤波后,变成了模拟信号,用于调整R2上的压差,从而实现输出电流的调整。PWM信号的频率可高达50kHz,以便使输出电流保持较高的稳定性。用频率高于20kHz的信号对输出电流进行调整,能避免对音频电路的干扰。
若要实现模拟信号调光方式,则ACTL端不接电容C4,而改接直流电压调节端。实验证明:若ACTL端的电压在0.3V~1.2V变化,则R2上的压降在0~120mV间变化;当ACTL端的电压低于0.3V或高于1.2V时,R2上的压降均不再变化。
2.升压型驱动电路
当串联LED的正向电压之和高于VIN时,就应采用升压方式,其典型应用电路如图3所示。在此电路中,肖特基二极管D1的耐压和C5的耐压必须高于输出电压(VOUT)的最大值。

输出电压经R3、R4分压后,加到芯片的OVP端,当R2或LED灯串开路时,升压输出电压(即C5两端的电压)将上升,当OVP端电压超过其闽值时,RT8450会停止升压,以防止过压损坏元器件。此电路的调光方式与上一节相同,此处不再赘述。
3.升降压型驱动电路
如果输入电压有较大波动(如电池供电,或在汽车上使用),这时LED灯串的正向电压之和就可能高于输入电压,也有可能低于输入电压,这时应采用升降压型LED驱动电路,其典型应用电路如图4所示。该方式能自动调整工作状态,以适应输入电压的不同情况。

在目前的LED照明市场上,很多LED灯具采用传统的MR16灯头(标准规格卤素反射灯的灯头),其供电标准为AC 12V,但实际上由于电网电压的波动以及电子变压器的工作状态变化,其输出电压有时很不稳定,可在几伏到30V之间变化,具体的变化范围与电子变压器的具体设计有很大关系。在这种情况下,若采用降压型LED驱动电路,当输入电压较低时,就不能满足LED驱动要求,尤其是驱动3只以上WLED串联的灯串时,LED灯会明显闪烁。因此,这类照明电路多采用升降压型LED驱动电路,如图5所示,这样不仅很好地避免了LED闪烁问题,还能让驱动电路与各种电子变压器更好地匹配。

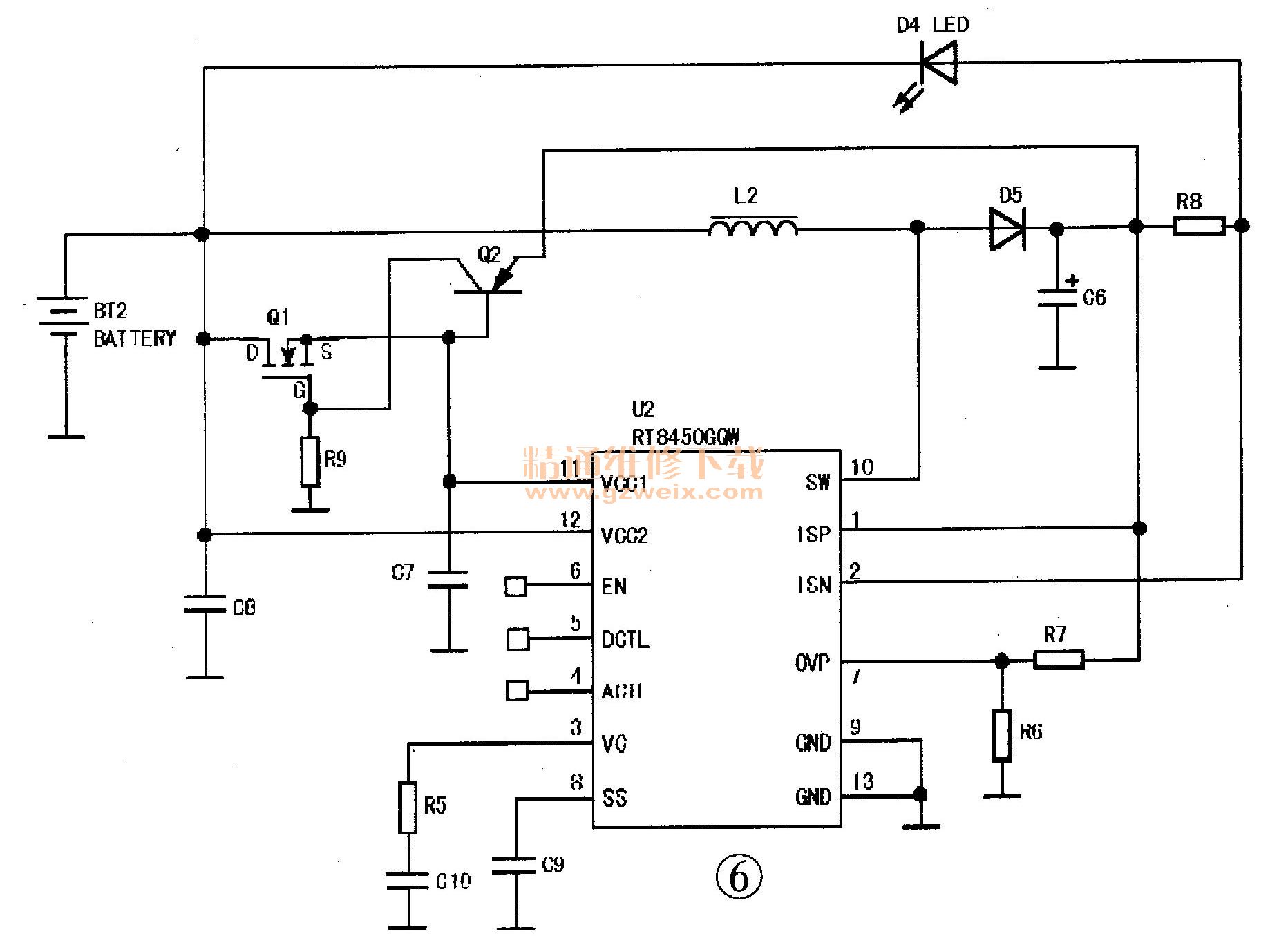
一款用太阳能电池驱动LED的电路如图6所示,该电路采用升降压型驱动方式,Q1、Q2、R9组成的供电切换电路,空载时,电池两端电压较高,该电压让RT8450启动工作,一旦RT8450开始工作以后,RT8450的供电来自输出电压端,这样该电路一直可正常工作,直至电池电能全部耗尽时为止。
