OB2203是昂宝公司推出的一款LED驱动芯片,输出功率较大。在正常的负载情况下,它工作于准谐振模式,为了满足电磁兼容(EMC)的要求,其起始频率为150kHz,而随后的正常工作最大开关频率则由IC内部限定为130kHz。为了提高转换效率,在轻负载情况下,该芯片工作于脉冲频率调制方式(PFM );当负载很小时,则工作于突发模式(Burst. Mode),以减少开关损耗,这样它的待机损耗很小,而转换效率却很高。
该IC内部有一个P沟道MOS管(该MOS管接在VCC与PFCVCC之间,控制这两者的通断),它可以根据负载情况,自动地将PFC级的电源关断或接通,从而使功率因数校正电路工作或不工作。
OB2203具有很强的保护功能,如逐周电流限制、过流保护OCP,输出过压保护、VCC欠电压封锁、VCC钳位、栅极驱动钳位、过载保护、芯片过热关断(当芯片温度达到140℃时)、软启动以及最大开通时间限制(21μs)等。该芯片输出的最大源电流和灌电流可达11A。
OB2203主要用在电源适配器、液晶(LCD)电视、个人电脑、机顶盒电源及LED灯具驱动等电路中,其引脚功能见表1。

一、OB2203的工作特点
与普通固定开关频率的硬开关变换器相比,OB2203准谐振回扫式变换器的特点是低电磁干扰(EMI )和高转换效率,并具有完善的保护功能,节能高效,很适合作脱机回扫式变换器使用,其主要特点如下:
1.启动电流小
通电后,VCC可以很快上升到开启阈值,即便采用高阻值的启动电阻,既能保证IC可靠地启动,又能减少功耗。例如采用2MΩ、1 /8W电阻和小容量的VCC电容,就可以启动IC。
2.工作电流很小
OB2203的工作电流很小,只有3mA。在无负载或轻负载下,工作于扩展的突发模式(Extended BurstMode),因此它的效率很高,可达88%。
3.可工作于多种模式
OB2203的工作模式有3种,具体模式由②脚的电压VFB决定,因为电压VFB反映了线电压和负载变化的情况。OB2203的工作模式与电压VFB的关系如图1所示。

在正常工作情况下(VFB >Vth2), IC工作于准谐振状态(QR)。频率随线电压和负载情况而变,当频率达到限定的130kHz时,系统工作于断续导通模式(DCM)。在实际运用中,通过合理地设计,使得OB2203在全电压范围和满负载的情况下,电路均工作在指定的频率范围内。
在轻负载情况下(Vth1<VFB<Vth2 ),系统工作于脉冲频率调制(PFM)模式,以提高IC的功率转换效率。在PFM模式下,开关周期的开通时间是固定的,并根据负载情况调整其工作频率。一般来说,在回扫式变换器中,负载减轻会导致FB脚电压下降,控制器监控FB脚的电压,从而改变系统的频率。但在PFM模式下,仍保留其“波谷开关”特性(Valley switching characteristic),即在负载减轻时,系统自动地跳过一些波谷,从而降低其开关频率,即在轻负载情况下,该芯片能自动地实现频率的匀滑下降,从而达到很高的功率转换效率。
在零负载及很轻负载情况下(VFB<Vth1),系统工作于“扩展的突发模式”,此时FB端的电压低于突发模式的阂值电平Vth1,只在VCC电压低于某一预定电平或FB脚输入为有效电平时,栅极驱动才有输出,使MOs管导通;在其他情况下,驱动输出为低电平,以减少MOs管的开关损耗,并最大限度地降低待机功耗。在“扩展的突发模式”下,开关频率降为固定的22kHz,以消除可能存在的音频噪声。
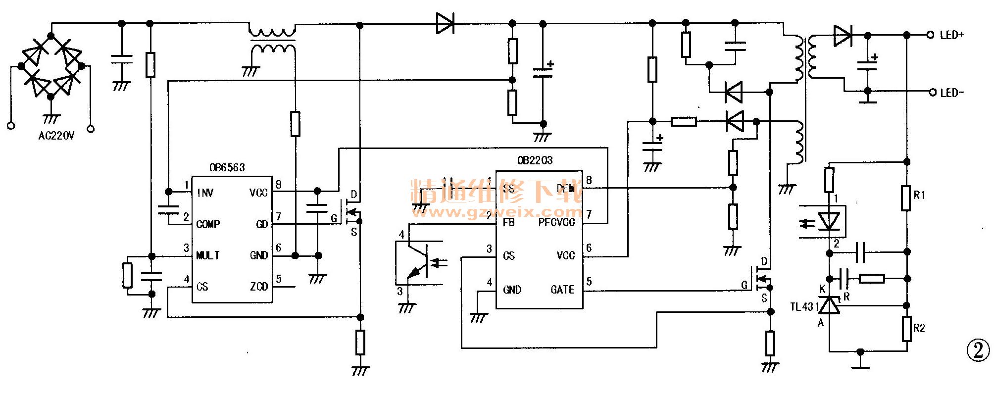
二、OB2203的典型应用电路
OB2203的典型应用电路如图2所示,输出电压为19V /4.73A,输出功率约90W,待机功耗约为。.3W。这个电路的前级部分采用OB6563(相当于常见的PFC芯片L6563)提高功率因数,输出稳定的直流电源,为OB2203供电,这一部分电路与一般的功率因数校正电路的工作原理一样,此处不再赘述。

OB2203及光耦、TL431组成LED恒流驱动电路,反馈信号来自副边绕组的感应电压。当输出电压升高时,加在光耦①脚的电压升高,同时经R1、R2分压所得的电压(即TL431的R极)电压升高,则TL431的K极电压下降,此时光耦①、②脚内接的发光二极管的发光增强,光耦③、④脚内部所接的光敏三极管导通程度加深,其c、e极间等效电阻减小,即OB2203的②脚电压下降,在IC内部电路的控制下,输出电压下降,从而保持输出电压稳定。当输出电压下降时,其稳压控制过程与上述相反。
值得一提的是,昂宝公司还推出了另一种芯片----OB6663,该芯片实际上是将OB6563和OB2203合二为一,这样连线更简单,占用面积更少,使用起来更方便。采用OB6663驱动功率大于40W的LED电路如图3所示,其工作原理与图2基本相同。!
