·上一文章:彩电行推动滤波电容失效,为何会烧行输出管
·下一文章:卫星电视接收机故障检修速查表(上〕
一台TCL AT25211型彩电,通电后不开机,三无。该机主板采用超级芯片TMPA8859 CSNG5VK2,场输出电路为TDA8172F,伴音功放电路为TDA7057AQ,开关电源为厚膜电路STRW6854。
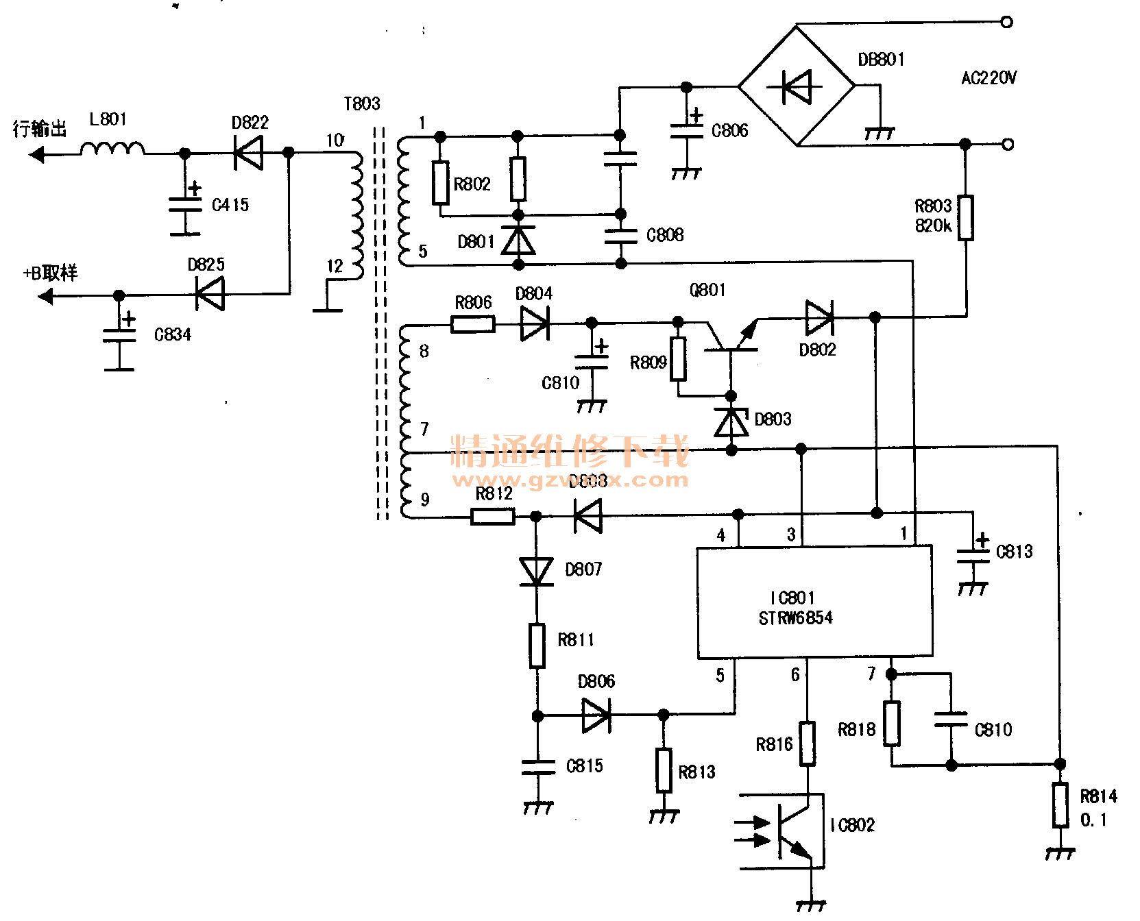
拆机,观察保险管完好,估计电路不存在明显短路。通电,实测市电整流输出电压为+310V,电源块STRW6854 (IC801)①脚电压为+310V,其余引脚电压均为0V,实绘电源电路见图1。

查相关家电资料,了解到STRW6854各引脚功能见表1, STRW6854④脚为厚膜内振荡电路供电端,现在测得电压为0V,说明外部供电电路异常或者电源块自身损坏。由图1可知,STRW6854的④脚供电由两路供给,一路是开机瞬间市电经R803( 820kΩ)半桥整流,C813滤波取得启动电压;另一路是电源启动后,T803⑧-⑦绕组感应脉冲经R806, D804整流、Q801调整、D802输出电压接入④脚,以维持振荡电路的正常运行。断电,在路检测上述相关阻容元件、二极管和三极管等,均基本正常;接着测STRW6854④脚对地直流电阻几乎为0Ω。焊下电源块,测量④脚与③脚(地)端确已击穿。购来新电源块STRW6854更换,通电试机,+B仍无输出。仔细倾听,可听到开关变压器有“吱吱”轻微叫声,分析可能是电源负载重或者电源自身电路异常。逐一检测开关电源次级各路负载电路,均基本正常。又经过仔细检测,终于查出开关变压器初级绕组并联尖峰吸收二极管D801击穿,用新二极管代换试机,开机后实测+B输出为+130V左右,整机工作正常。
