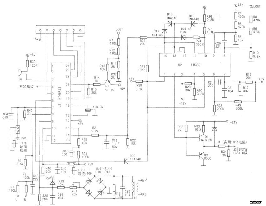
7.高压峰值检测电路
为了保证门控管长期可靠地工作而不被过高的反峰电压击穿损坏,该机设计r高压峰值检测电路。参照下图所示,加热线圈L的LOUT端(即门控管的集电极)的电压经R7、R12降压,Rll、R37分压取样后,经过R13送到Q1(S9015)的基极。在正常情况下,Ql基极电压低于发射极电压.Ql导通,单片机TH46R22的(21)脚为高电平,其(14)脚输出正常的脉冲信号。当f1控管集电极电压高于设定值时,Ql基极电压将大于或等于Q1发射极电压,Ql截止,单片机(21)脚为低电平,其(14)脚将停止输出脉冲信号。同时,单片机的(6)脚输出变为低电平,U2②脚无脉冲信号输出,门控管可靠地截止。
8.锅具及电流检测电路
参见下图所示,电流互感器T2次级感应出的电压经D10~D13构成的桥式整流电路整流后,得到与流过T2初级线圈的电流同步变化的脉动直流电压。该电压经电位器VR1调整.R19、R20分压取样,C14滤波后得到一个电压信号,并送入单片机HT46R22的(9)脚作为电流信号。单片机HT46R22内部的检测电路根据该电压信号的高低来自动调整输出功率,防止门控管闪过流而损坏。同时,该电压信号也作为炉面有无锅具的检测信号。如果炉面上未放置锅具或放置的锅具不合规格、放置的位置不正确,单片机HT46R22⑨脚的电压大小将达不到设定值,其内部检测电路据此判定炉面无锅具,单片机(14)脚将无脉冲信号输出,③脚输出报警信号,驱动蜂鸣器发出响声,给用户进行提示。
9.过热保护电路
该机的过热保护电路分为炉面过热保护电路和门控管过热保护电路,参照下图。
(1)炉面过热保护电路由炉面温度检测热敏电阻HITE、C19、R42及单片机HT46R22⑦脚内部电路等组成。在加热过程中,炉面温度不断上升,安装在炉面与加热线圈之间的热敏电阻的阻值也在不断地变小,单片机HT46R22⑦脚电压不断上升。
当炉面温度达到设定值时,单片机⑦脚电压也达到设定值,其内部保护电路启动,单片机⑩脚停止输出脉冲信号,同时启动蜂鸣报警电路,并在数码管上显示出该故障的代码。
(2)门控管过热保护电路主要由门控管温度检测热敏电阻IGBT-T,C40、R40及单片机HT46R22⑩脚内部电路组成。当门控管的温度达到设定值时,固定在门控管上的热敏电阻相应地减小至设定值,单片机HT46R22⑩脚电压也相应地上升至没定值,其内部保护电路启动,单片机⑩脚停止输出脉冲信号.(+6)脚输出低电平,使门控管停止工作。同时,蜂鸣器发出报警声进行提示,并在数码管上显示出故障代码,方便排除故障。
10.同步电路
参照下图所示,加热线圈L的LIN端的电压经R4、R5、R6分压取样后,加到U2(LM339)的(9)脚(比较器的同相输入端)。而LOUT端的电压经R8、R9、Rl0分压取样后,加到U2的(8)脚(比较器的反相输入端)。当门控管饱和导通时,加热线圈L的LIN端为“正”,LOUT端为“负”,U2(14)脚内部的电路相当于开路状态,不影响脉冲信号的通过;当门控管截止时,加热线圈L的LIN端为“负”,LOUT端为“正”,此时U2⑧、(9)脚内部的比较器翻转,其(14)脚输出为低电平,相当于将脉冲信号对地短路,从而使脉冲信号无输出,保证门控管可靠截止。
11.脉冲信号驱动电路
该机的脉冲信号驱动电路主要由Q3、Q4、R32及R33等分立元件组成,参照下图所示。电磁炉正常工作时,从U2②脚输出的脉冲信号送到由Q3、Q4组成的推挽放大电路进行推挽放大后,送到门控管的门极驱动门控管进行工作。
12.散热风扇驱动电路
该机的散热风痢驱动电路由Q2(S8050)、R43组成,电磁炉工作时,单片机HT46R22④脚输出+5v左右的高电平,经R43后使Q2饱和导通,散热风扇得电工作。按“开/关”机键停机后,在一定的时间内(30s左右)单片机HT46R22(4)脚仍会持续输出高电平,以使电磁炉内的热量能尽快散发出去。
13.按键及显示电路
参照右图所示,该机的按键及显示电路主要由8位移位寄存器U1(74HC164N)、数码管驱动电路U3(74HC138N)、数码管、按键、指示灯及其外围元件组成,并经过排插U2与主板进行连接。
由于电磁炉的电路均为热底板设计,所以,在检修电磁炉的过程中,一定要注意人身安全,防止触电事故的发生。最好能使用隔离变压器进行维修。
