六、开关稳压电路
1.24V/4A支路电路原理(下图)
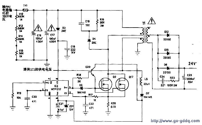
PFC电路输出的电压,一路直接加到T1初级绕组,经初级3—1绕组后加在Q2、Q17的漏极上,另一路径D3后赢接加在IC2(NCPl217)第8脚,经集成块内部电路到6脚给电容C21充电,当充电到12.5V时,IC2开始启动,IC2进入正常的工作状态,连接8脚和6脚的内部电路断开,C2l通过IC2内部电路进行放电,同时5脚输出驱动信号,使Q2(Q17)导通。从而接通Tl的初级绕组。T1进入储能过程。
当C2l放电到5.6V时,放电电路断开,同时5脚停止输出驱动信号,通过能量的转换,使得Tl的各次级绕组感应输出电压。
同时,次级绕组6脚通过L5、D7后对C2l进行充电;当充电到12.5V时,IC2驱动5脚输出驱动信号,使Q2(Q17)导通,接通Tl的初级绕组,再次进入到新一轮的储能循环过程。保证各级绕组感应持续稳定输出电压。
当次级线圈的输出电压达到24V时。加在R24上的电压通过光耦IC3的电流增大,致使光耦强烈发光,反馈到IC2的2脚,使该脚的电位拉低,使IC2的5脚输出信号截止,以调节占空比的比例。

2.12V,4A支路电路原理(下图)
一路直接加到T2初级1一3绕组。经初级绕组后加在05的漏极D上,另一路经D11后商接加在IC6(NCPl377)第8脚,经集成块内部电路到6脚给电容C34充电,当充电到12.5V时,IC6开始启动,IC6进入正常的工作状态,连接8却和6脚的内部电路断开,C34开始通过IC6内部电路进行放电,同时5脚输出驱动信号,使Q5导通。从而接通T2的初级绕组,T2进入储能过程。
当C34放电到5.6V时。放电电路断开,同时5脚截止,至驱动信号输出,通过能量的转换,使得T2的各次级绕组线圈感应输出电压。
同时,次级绕组6脚通过D13、R37对C34进行充电,待允电到12.5V时,再次驱动5脚输出驱动信号,使Q5导通,接通T2的初级绕组,进入到新·轮的储存能量的循环、保证各级绕组持续稳定感应输出电压。
当次级线圈的输出电压达到12V时,加在。R47上的电压通过光耦IC8的电流增大。致使光耦强烈发光。反馈到IC6的2脚,使该脚的电位拉低。使IC6的5脚输出信号截止,以调节占空比的比例。从而保证输出电压的幅度是12V。

3.过流保护
在24V/4A支路中。通过电阻R20取样电流。所形成的检测电压经R17输入IC2的3脚内部集成电路,通过对电压的识别,当敢样电流达到某一额定数值时。IC2停止工作,对电路进行保护。
在12V/4A供电支路中,通过电阻R39取样电流。其检测电压经R42送到lc6的3脚内部集成电路,通过对电压的识别,当取样电流达到某一额定数值时,IC6停止工作,对电路进行保护。
4.过压保护
12V/4A电路中。取样电压通过T2的次级绕组⑤脚输出到J]35.并连接在IC6的1脚,当IC6的检测电路检测到的电压超过额定数值时,IC6的5脚停止输出驱动信号,使Q5断开,当榆测信号撤除时,IC6的5脚再输出驱动信号,使Q5导通,继续工作。
5.电源待机
只要接通交流市电。该电源电路的12V供电一直持续工作,电源待机电路的控制是对24V的电源进行控制。
遥控信号通过J2的4脚连接到电源板的P2的1脚,经R33连接到04的基极(见下图),在开机状态下,该基极为高电平,Q4导通,012截止。
遥控关机的低电平信号,使Q4截止,Q12导通,由光耦的感应作用,拉低IC2的2脚的电位,使IC2停止工作。
遥控开机的高电平信号,使Q4导通,Q12的基极相当于接地,致使Q12截止,由于光耦再没有感应的作用,IC2的2脚得以释放。使得电位升高,IC2恢复工作,再驱动IC2的5脚输出驱动信号,使该电路输出24v的供电电压。
