·上一文章:海尔BCD-125WA型风冷式无氟电冰箱不化霜或化霜不尽
·下一文章:松下变频微波炉电脑板正常,不加热
CYSB60YD6型电高压锅接通电源后,控制灯板上的指示灯无反应。造成这类故障的主要原因有:(1)保险熔断;(2)电源板上没有5V电源输出;(3)控制灯板故障。
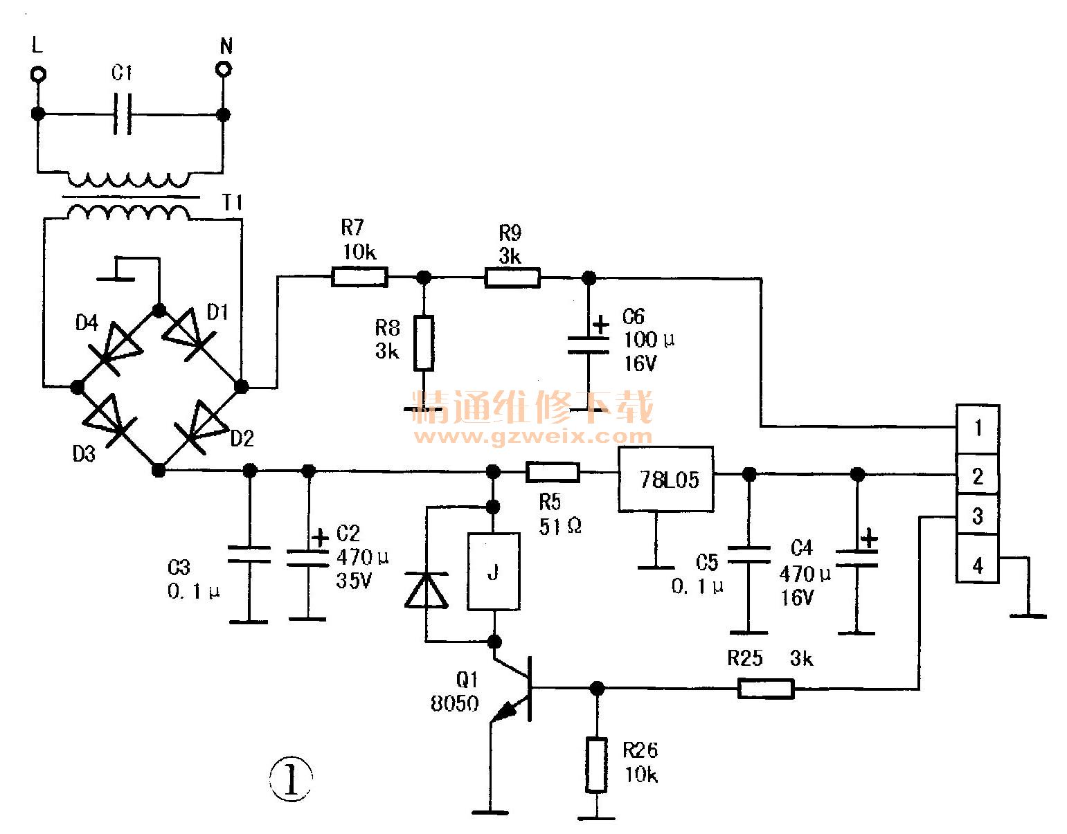
在对这台CYSB60YD6型电高压锅进行检修时,先检查保险是否熔断,经检查保险完好。再检测5V电源输出端电压,测量没有5V电压。智感系列电高压锅电源板电路图如图1所示。220V市电经变压器T1降压、D1~D4、C2、C3进行整流滤波后得到12V直流电,向继电器电路和5V稳压电路供电。5V稳压电路由78L05三端稳压集成电路构成。测量78L05输入端有12V电压,判断78L05坏,更换78L05后,电高压锅恢复正常工作。

在实际维修中发现,如果5V供电正常,控制灯板损坏造成通电无反应故障,多是灯板上的CPU晶振损坏。