SiC414集成了5V/200mA LDO的6A降压电源稳压器,开关频率高达1MHz,全部采用陶瓷电容.连续输出电流达6A,效率大于95%,内部软起动和软关断,主要用在笔记本电脑,台式电脑和服务器,数字HDTV和消费类电子,网络和通信设备,打印机,DSL和STB,嵌入式应用和点负载电源.本文介绍了SiC414主要特性, 功能方框图, 典型应用电路图和SiC414评估板电路图以及材料清单(BOM).
The Vishay Siliconix SiC414 is an advanced stand-alone synchronous buck regulator featuring integrated power MOSFETs, bootstrap diode, and an internal 5 V LDO in a space-saving MLPQ 4 x 4 - 28 pin package.
The SiC414 is capable of operating with all ceramic solutions and switching frequencies up to 1 MHz. The programmable frequency, synchronous operation and selectable power-save allow operation at high efficiency across the full range of load current. The internal LDO may be used to supply 5 V for the gate drive circuits or it may be bypassed with an external 5 V for optimum efficiency and used to drive external n-channel MOSFETs or other loads. Additional features include cycle-by-cycle current limit, voltage softstart, under-voltage protection, programmable over-current protection, soft shutdown and selectable power-save. The Vishay Siliconix SiC414 also provides an enable input and a power good output.
SiC414主要特性:
• High efficiency > 95 %
• 6 A continuous output current capability
• Integrated bootstrap switch
• Integrated 5 V/200 mA LDO with bypass logic
• Temperature compensated current limit
• Pseudo fixed-frequency adaptive on-time control
• All ceramic solution enabled
• Programmable input UVLO threshold
• Independent enable pin for switcher and LDO
• Selectable ultra-sonic power-save mode
• Internal soft-start and soft-shutdown
• 1 % internal reference voltage
• Power good output and over voltage protection
• Halogen-free according to IEC 61249-2-21 definition
• Compliant to RoHS directive 2002/95/EC
SiC414应用:
• Notebook, desktop and server computers
• Digital HDTV and digital consumer applications
• Networking and telecommunication equipment
• Printers, DSL and STB applications
• Embedded applications
• Point of load power supplies
图1.SiC414功能方框图
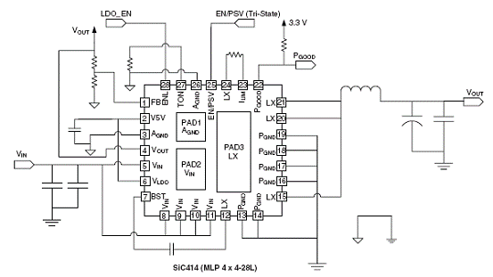
图2.SiC414典型应用电路图