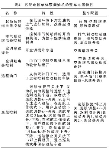
3.2.1匹配电控柴油机的整车电器特性 (表3~表6)




3.2.2重点说明
国际标准IEC61508《电气电子 /可编程的功能安全性电子安全相关系统》 对功能安全的定义为:与受控设备和受控设备控制系统有关的整体安全的组成部分,取决于电气 /电子 /可编程电子安全相关系统、其他技术安全相关系统和外部风险降低设施功能的正确行使。
在绝大多数情况下,通过大量的保护系统来实现安全,因此所有的安全策略不仅需要考虑一个单独系统中包括的所有元件 (例如传感器、控制装置和促动器等),同时还要考虑构成整个安全相关系统组合的所有安全相关系统。
为此,对于电控柴油机的匹配,在整车电气系统应考虑保护措施,具体如下。
1) 起动锁止保护
发动机运转时,如果其转速高于标定值,发动机控制模块ECM就会输出控制信号,控制串联在起动控制线路中的继电器,切断起动电路,防止起动机在发动机运行时出现啮合,造成起动机的损坏。因此需要考虑在起动电路中增加起动保护继电器 (常开触点,即在运行起动状态下保护继电器触点闭合,给起动机供电),对起动继电器进行起动保护。
在发动机标定是需要将起动保护继电器标定为“开启” 方可实现起动锁止保护,可采用如图1所示接线方式。

2) 发动机辅助制动保护
发动机辅助制动有排气制动、压缩制动、缓速器3种形式。其功能为: 发动机可以控制辅助制动装置 (如发动机制动器、排气制动阀、传动轴安装的缓速器等) 使发动机成为功率吸收器来制动车辆。这样可以提供车辆制动性能,减少制动片磨损。因此需要考虑在辅助制动电路中增加制动控制继电器,对制动电路进行保护,接线方式见图2。

3) 预热保护
由于加热器的加热电流高达100A,因此需要对预热电路增加控制继电器进行保护,接线方式见图3。
4结束语
整车匹配先进的发动机,不但要从动力性、经济性入手,更要从设计初期对影响整车可靠性因素进行分析、提出相应的防护对策,同时还要从用户使用角度出发,提高使用效率和使用安全性能。因此在整车电气系统设计时,需要对发动机电控系统和发动机标定协议进行了解,在对整车的标定中进行核对,做到完善,以保证整车电气各系统的正常工作,保证车辆的正常运行。