该电源适配器由贴片开关电源芯片FA3647及双运放10358等组成,实绘电路见图1所示。

一、FA3647芯片介绍
FA3647芯片为富士电机公司推出的可直接驱动功率MOSFET的PWM型开关电源控制集成电路芯片,其具有在轻载模式下降低振荡频率、限制功耗和Vcc过压保护检测等功能,非常适用于高效、待机或轻载模式下低输入功耗领域。特点如下:
(1)使用新开发的具有高抗电强度的CMOS(30V)、电路功耗更低;
(2)待机电流低于2RA(Vcc=14V),工作电流为1.9mA(典型值);
(3)轻载模式下自动减小振荡频率,抑制电源消耗;
(4)Vcc电压过压保护功能检测;
(5)可直接驱动MOSFET;
(6)输出峰值电流:源电流-500mA,吸电流1A;
(7)具有逐个脉冲过流限制功能;
(8)过载停止功能(闭锁或非闭锁模式可选);
(9)可用外部信号控制输出ON/OFF;
(10)具有闭锁模式过压关机功能;
(11)具有欠压锁定功能(16.5V时导通,9V时关断);
(12)基准电压输出(5V);
(13)8引脚封装(DIP、SOP)。
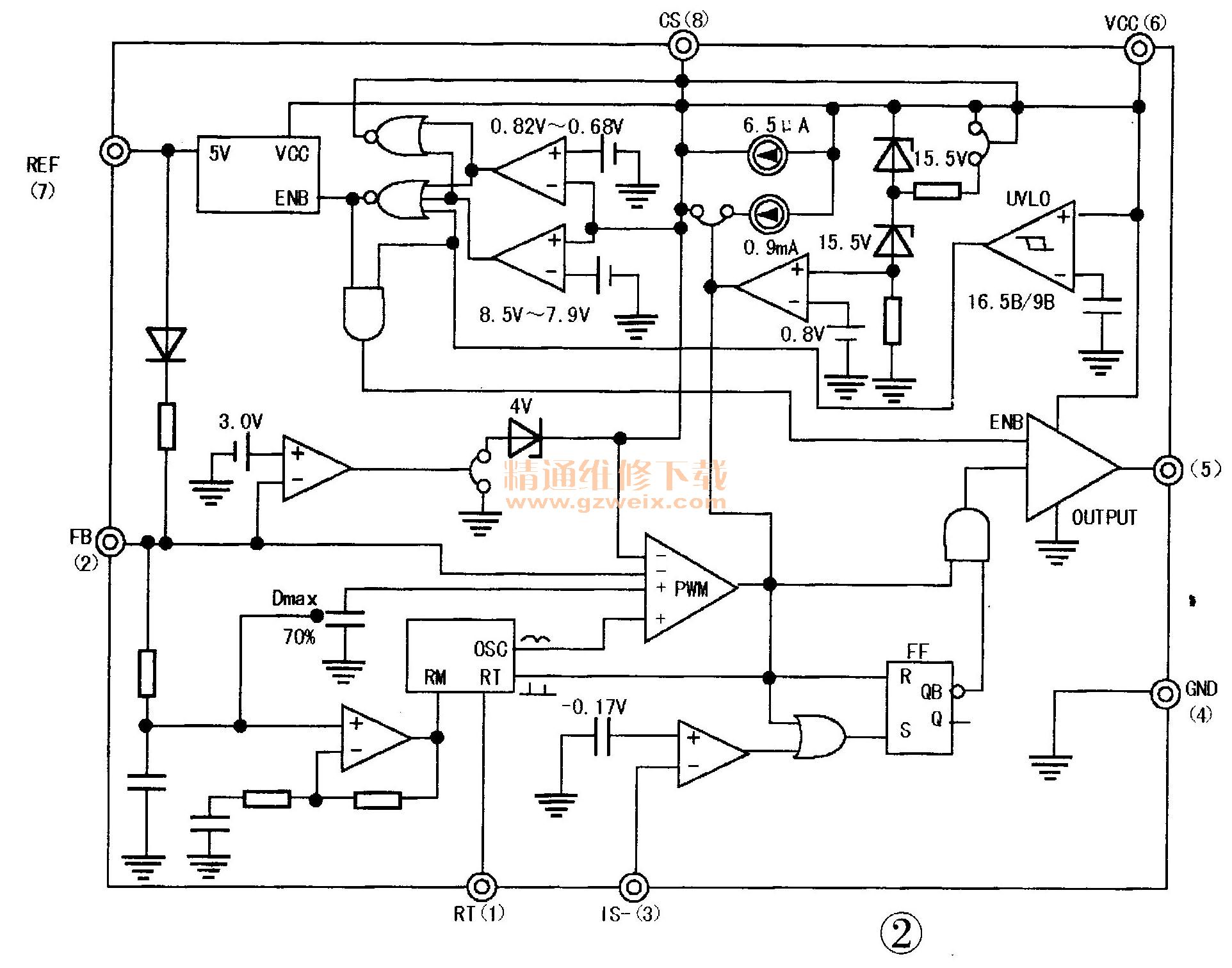
其电路框图见图2所示,管脚功能见表1所示。


1.振荡器
振荡器通过内置电容的充放电,产生一个三角波形。所需的振荡频率可通过连接在RT引脚的电阻来设置,见图3所示。

内置电容上的电压,通过相同的充放电速率,大约在3V和1V之间波动(见图4所示)。

可以通过改变连接在RT引脚的电阻值梯度,来设置振荡频率(电阻Rt的阻值越大,频率越小)。在轻载模式下,当输出占空比减小时(FB≤1.8V),振荡频率会自动降低。
振荡输出连接到PWM比较器输入端,通常在固定频率状态下,Rt引脚电压为DC2.5V。当频率降低时,电压也线性下降至大约1V。
2.轻载模式下降低振荡频率电路
此IC有一个特点,就是轻载时自动降低振荡频率,减小待机功耗。轻载时,当IC输出脉冲宽度变窄到10%以下,并且FB引脚电压减小至大约1.18V以下时,振荡频率则开始线性减小直至脉冲宽度减小至。。当输出脉冲宽度为。时,振荡频率为通常固定频率的46%见图5所示)。即使振荡频率减小,内置电容上的电压也在3V和1V之间波动。

3. PWM比较器
PWM比较器有4个输入端,见图6所示。
