该机无规律性的出现“三无”,当出现“三无”时,观察操作面板电源指示灯亮且无“吱吱”声。相关电路如附图所示。
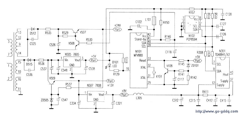
由于该机电源指示灯D101的5V供电,是由开关变压器的次级绕组(15)脚经过整流滤波并经N505(7805)稳压得来;而出现故障时又没有“吱吱”声。这说明开关电源应基本正常且负载电路没有明显的短路。初步分析故障在CPU的开机控制及相关电路,实测N101CPU(MTV880)的(41)脚(Stand-bv),在开机时由正常时的低电平变为高电平了,从而出现整机无法开机。
根据CPU电路维修的“三要素”法,测试N101CPU的(42)供电脚为5V、(33)复位脚在开机瞬间也有高低电平的变化,用ET521A示波挡测试晶体X101(12MHz)两端(31)、(33)脚的振荡波形也正常。至此CPU电路的正常工作条件均已具备,但为何开机指令有误?为了排除CPU芯片本身损坏的可能性而避免带来不必要的麻烦。
考虑到该机属于IIC总线型。用ET521A测试N101CPU的(39)SCL脚、(40)SDA脚,看不到正常的波形,挑开小信号处理N301(TDA8841)(7)SCL脚、(8)SDA脚相连的电阻R307、R308之一端。
仅保留存储块N102(PCF8594)(5)SDA脚、(6)SCL脚与N101CPU相应引脚的连线,测试结果还是一样。根据先易后难的维修原则。试用一块写好该机型数据的EEPROM(AT24C08A)直接代换PCF8594,并恢复小信号处理部分R307、R308之连接点后试机,结果现象一样仍然无法开机。但测试CPU开机指令(41)脚恢复了正常时的低电平。而CPU总线上的SCL、SDA波形恢复了正常。电压均为3.7V左右。仔细观察故障现象。
在开机瞬间始终没有听到高压振荡的声音,说明行扫描根本没有工作。用FT521A测扫描块N301之(40)脚行振荡波形。看不到任何波形输出,这说明判断正确。
故障应在N301芯片本身或其外围元件。在路实测N301各引脚电压均与正常值相差较大,查其外围元件完好,在考虑更换N301前,为了慎重起见。
分析是否因N301的供电异常而引起各脚电压与正常值相差太大?测量其供电端(12)、(37)脚电压为11V(正常值应为8V)。此电压由开关电源次级绕组(15)脚经过整流滤波形成的12V,再经N507(7808)稳压形成。测N507输入端12V正常,而输出端为11V,这说明该稳压器内部已失常,试更换一块7808后开机,立即可听见高压振荡的声音,行扫描已正常工作、光栅也出现了,此时再测试N301供电端为7.99V,其余各引脚电压也恢复到正常值,故障得以完全排除。
