·上一文章:冠捷5569P彩显行输出电路行幅大
·下一文章:冠捷5569P彩显行输出电路无显示,指示灯发光为绿色
观察分析该故障现象说明行扫描、视频或显像管电路异常。
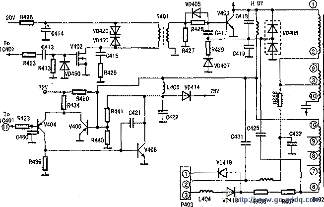
测行输出管V403的c极电压为0V,怀疑保险电阻R086熔断(如图所示)。检查R086果然开路。说明行输出电路有过流现象。用万用表R×1Ω挡在路测得V403ce极阻值为0Ω。焊下V403测量,果然击穿,怀疑是由于过压或过流损坏。由于主电源设置了过压保护电路,行}{描电路设置了X射线保护电路。初步判断主电源电路、行输出电源基本正常,继续检查行逆程电容C418、C419未见异常。检查双阻尼管VD408也正常,怀疑行输出变压器或激励电路异常。检查激励电流时,发现限流电阻R428阻值增大。
更换V403、R086、R428后故障排除。
