首 页文档资料下载资料维修视频包年699元
请登录  |  免费注册
当前位置:精通维修下载 > 文档资料 > 家电技术 > 维修案例库 > 彩色电视机 > 不能开机
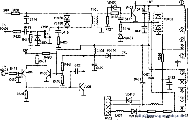
冠捷5569P彩显行输出电路行幅大
来源:本站整理  作者:佚名  2010-05-07 06:59:32



  分析与检修:该故障现象说明仃幅控制或枕形校正电路异常。

  用万用表Rx1Ω挡在路检查(如图所示),发现枕形校正、行幅控制管V406的ce绌阻值近似为0Ω。焊下V406检查,没有击穿。检查与V406的ce极并联的元什时,发现C422击穿。用容量为0.68μF、耐压大于160V的无极性电容更换后故障排除。


关键词:

文章评论评论内容只代表网友观点,与本站立场无关!

   评论摘要(共 0 条,得分 0 分,平均 0 分)
Copyright © 2007-2017 down.gzweix.Com. All Rights Reserved .
页面执行时间:155,937.50000 毫秒