将6P13P用于SRPP单端推挽输出。其内阻降低同时两管的互补作用使非线性失真有所改善。但是SRPP输出属直流串联供电。板极电压的提高受到元件性能的限制。同时SRPP的自倒相功能使上管阴极电阻上产生较高的功率损失。因此输出功率大幅降低。如果将6P13P接成普通推挽(又称PP推挽),则输出功率可大幅提高。
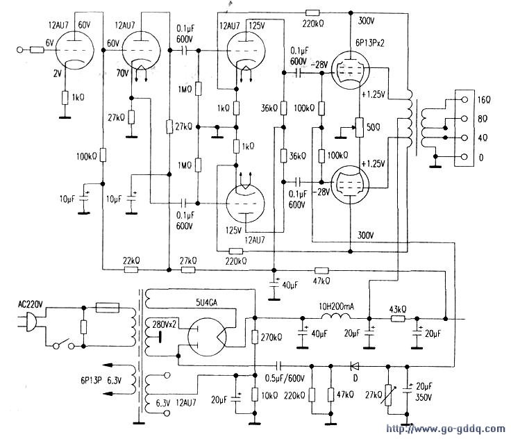
根据生产厂提供6P13P的特性曲线和极限参数。在其板耗14W以内选择300V板极电压。当第二栅电压150V、栅极偏压为OV时,最大板流为195mA(由6P13P特性曲线查出),因此AB。类输出板极一板极负载阻抗应选择≥3000Ω。以使最大输入信号时板流不超出195mA。根据AB1类状态要求静态工作点电流Iao可取最大板流的1/4即195mA/4=48mA。从特性曲线得出,此板流Iao对应于板压300V栅负压-17V的点,此状态下当输入信号为17Vp-p时输出功率可达18W,每管静态板耗为14.4W,在6P13P14W+10%的范围内。因此可以确定6P13P的AB,类推挽状态负载阻抗3000Ω时输出18W的输出级来作为设计的基本数据。考虑到6P13P束射功率管的非线性特性。为了限制失真必须加入输出级的本级负反馈。为了避免阴极负反馈需增设对称反馈绕组的麻烦。本机中采用输出级第二栅反馈的超线性接法。6P13P和大多数束射功率管第二栅极有相似的放大系数,约为8~9之间,当输出变压器G2端每臂抽头匝数比为0.45时,对束射四极管6P13P而言,第二栅极负反馈量约为-12dB。
如再加入近似-8dB的大环路负反馈。则输出级有-20dB的负反馈,足以校正其非线性特性,而此大环路负反馈量极小。极为稳定。
当6P13P接成超线性接法以后。第二栅极电压近似为300V,从而使零栅压板极电流远大于曲线图G2150V时的195mA,为了不使板流进入饱和区弯曲部分。可将工作点栅负压南-17V调整为-28V,使300V供电时6P13P静态板流不超过每管50mA,以限制其静态板耗。因此下图中6P13P超线性输出级工作状态为:Ua,Ug2≈300V;Ug1=-29.25V;Iao=48~50mA;负载阻抗Zlpp=3000Ω;额定输出功率18W,最大近21W。
为了进一步改善非线性失真。下图中给出的反馈属局部反馈,输出信号从输出管板极输出两路负反馈电压。经220kΩ负反馈电路与驱动放大器阴极电阻1kΩ组成两臂负反馈系数B:1kΩ/221kΩ的对称负反馈,实现约-12dB的局部负反馈。足以使大信号输入的驱动级性能有足够的改善余地。而且进一步增大了输出级的负反馈量,使6P13P输出级失真度降低到5%以内。此种负反馈只包括两级放大器且中间无电感性元件,绝无自激的隐患,前置级保留电流负反馈可抑制大信号失真。
此电路的优点是调试简单,工作状态稳定。输出级用50Ω阴极电位器可调整两只6P13P静态平衡。使两管静态板流尽量相等。输出级栅负压电路采用0.5μF/600V无极性电容降压,与47kΩ电阻分压后在二极管D的负极约有200V交流电压(空载值)经D整流滤波后输出不大于-90V的直流电压。调整27kΩ电位器可改变输出电压为-28V。向输出级提供固定栅负压。
本机输H{变压器初级阻抗为3kΩ,功率容量为30W,可用E28叠厚35mm铁芯和骨架绕制。
初级用φ0.17mm漆包线,两臂初级绕组各为1280+720匝抽头为G2端,头为P尾为B+,两组初级绕组采用绕向相反全对称绕法,因此第二初级绕组反向绕,头P720匝抽头为G2,尾为B+。
次级取消16Ω绕组,4Ω采用φ1mm漆包线绕146匝。在4Ω尾端用φ0.64mm线加绕50匝。变压器铁芯不留气隙。可采用每2片EI片交错插入。
