一台笔记本电脑,在使用过程中突然自动关机,再次启动时已经无法正常开机。
故障判断:对于此类故障,应重点检测故障笔记本电脑的主板供电电路是否存在问题,或主板上是否存在短路问题。
故障分析:确认故障,并排除电源适配器和可充电电池外部供电存在问题的可能性。
拆机后进行清理和观察,没有发现较为明显的问题。
检测故障笔记本电脑主板各供电电路中的电感器对地阻值,无明显偏低问题。
检测该故障笔记本电脑待机电路的3.3V和5V供电,发现其输出正常。按下主机电源开关键,有3.3V-0V-3.3V变化电压送至EC芯片。待机供电和主机电源开关键没有问题,此时应重点检测该故障笔记本电脑的EC芯片和PCH芯片发送的关键信号是否正常。
经检测,EC芯片的供电、时钟及复位全部正常,且能够发送RSMRST#和PVVRBTN#信号到PCH芯片,说明EC芯片已经正常工作。接着检测PCH芯片是否正常工作。
检测PCH芯片的32.768kHz晶振波形正常、供电及复位也基本正常。再仔细检查PCH芯片周围的电子元器件,没有发现明显的脱焊或虚焊问题。
经检测,该故障笔记本电脑的CPU核心供电还没有正常开启,触发后检测各主要开关电源电路中的电感器,判断其是否正常输出供电。
经检测发现,主板上的+1.5VP供电电路没有正常输出供电,于是对该电路进行重点检测,如图1所示为+1.5VP供电产生电路图。

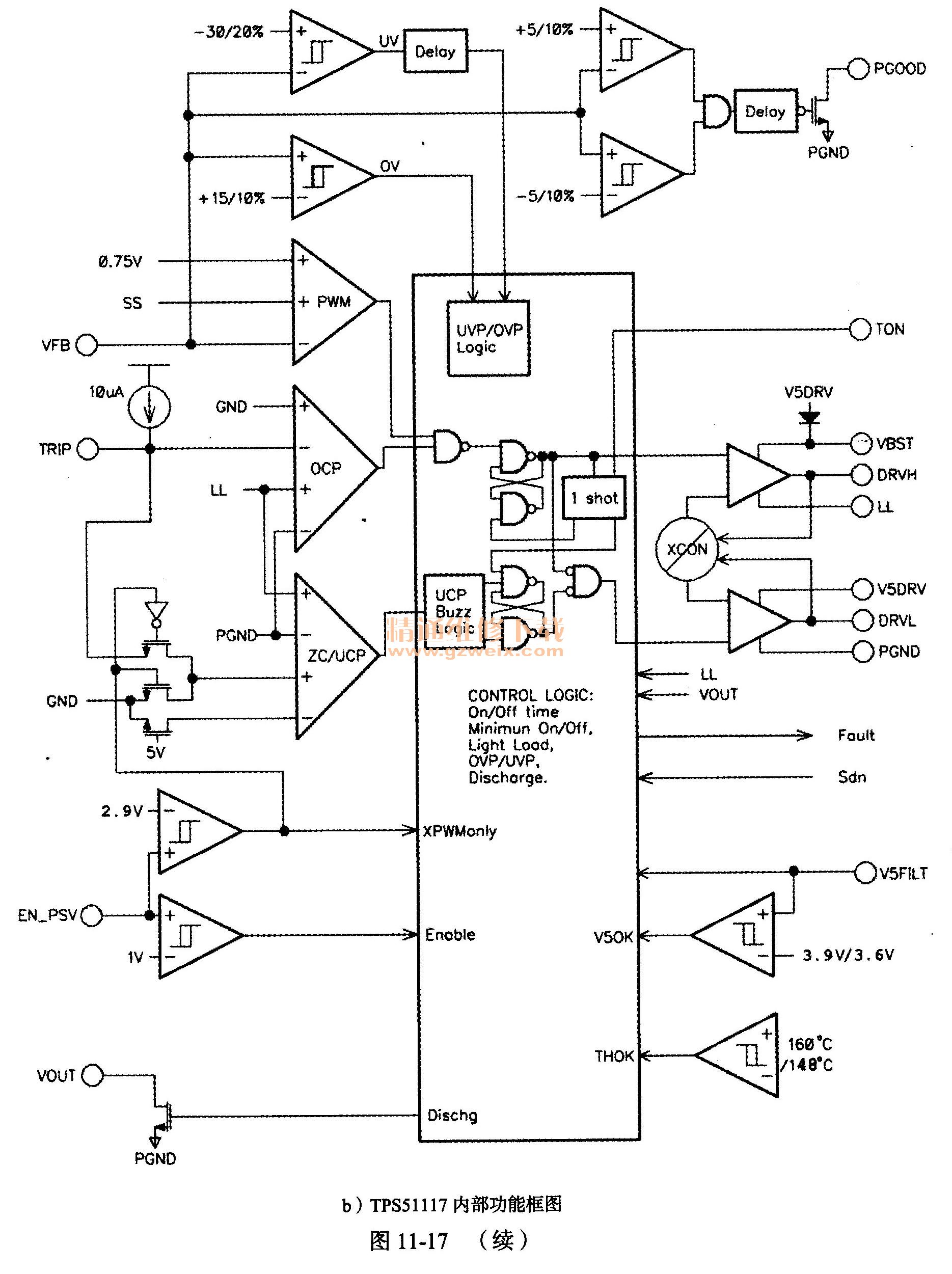
检测该供电电路中的电阻器、电容器以及电感器,基本正常。场效应管也没有问题,且供电正常。该供电电路采用的是电源控制芯片TPS51117,表1所示为电源控制芯片TPS51117引脚功能表,图2所示为TPS51117的引脚图和内部功能框图。



测电源控制芯片TPS51117的5V供电正常,触发后SYSON信号输人正常,但是用示波器检测发现,在触发时,电源控制芯片TPS51117驱动场效应管的信号输出端无波形变化,说明其没有正常输出驱动信号。
结合上述检测,当电源控制芯片的各种供电及开启信号等都正常时仍无法正常工作,通常因为电源控制芯片存在虚焊、不良或损坏的问题。
更换电源控制芯片TPS51117,开机测试,能够正常进入操作系统,故障排除。
故障总结:笔记本电脑主板上的供电电路出现问题,而导致相关故障的产生是检修中非常常见的情况。在检修过程中应注意故障分析过程的逻辑性,不盲目操作,才能迅速而准确地排除故障。