·上一文章:自制开关变压器检测仪
·下一文章:志高KFR-32GW/M空调,冬季制热效果差
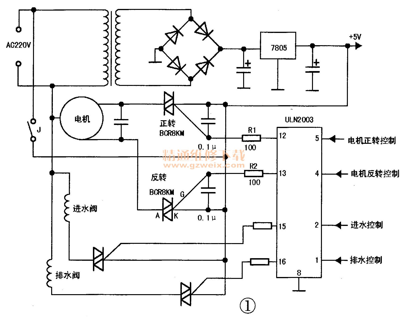
分析检修:进水正常且电机能转,说明进水阀、水位开关及控制电路均正常。先检查电机本身及机械部件有无问题,给电机单独供电,正、反转正常,这说明问题在电脑板上。
电脑板上涂有较厚的防水密封胶,不便于检测,决定先确定测试点,再进行测量。从正面观察线路板,有2只带散热片的双向可控硅BCR8KM,这应是电机正反转的控制管。另外,板上还有一块放大驱动芯片ULN2003。实绘出相关电路如图1所示。按电源和启动键后,继电器J吸合,洗衣机开始进水,到设定水位后,CPU发出高电平信号,经ULM2003放大后驱动双向可控硅。根据上述分析应检查以下几路信号:1.CPU有无正反转高电平信号输出;2. ULN2003相应输出脚有无信号输出;3 AK动信号是否送达双向可控硅。先要找到GND测试点,铁封稳压块7805的散热片,滤波电容的负极或ULN2003的⑧脚都是GND端,用缝衣针穿过防水胶检测。在电机开始工作时,测得ULN2003的④、⑤脚有交替出现的高电平,相对应的13、12脚也交替出现高电平,并且在13脚为高电平时电机正向转动,但13脚为高电平时电机不转。双向可控硅旁边有两只100Ω电阻,应是R1、R2。检查这两只电阻及外围线路,没有发现异常,判断双向可控硅坏。测得控制电机正转的那只可控硅的G、K极正向电阻为8.5Ω(指针万用表R×1挡测,下同),反向电阻为26Ω(好管),而测另一只可控硅的正、反向电阻分别为7.5Ω、13Ω(坏管);测好管G极驱动电流为15mA时导通,而坏管需60mA才能导通。按电路参数估算,ULN2003的驱动电流小于40mA,所以控制电机反转的那只可控硅不能导通,电机只能向一个方向转动。估计坏管系G极内部结构异常,导致其导通困难,将其换新后试机,故障排除。
