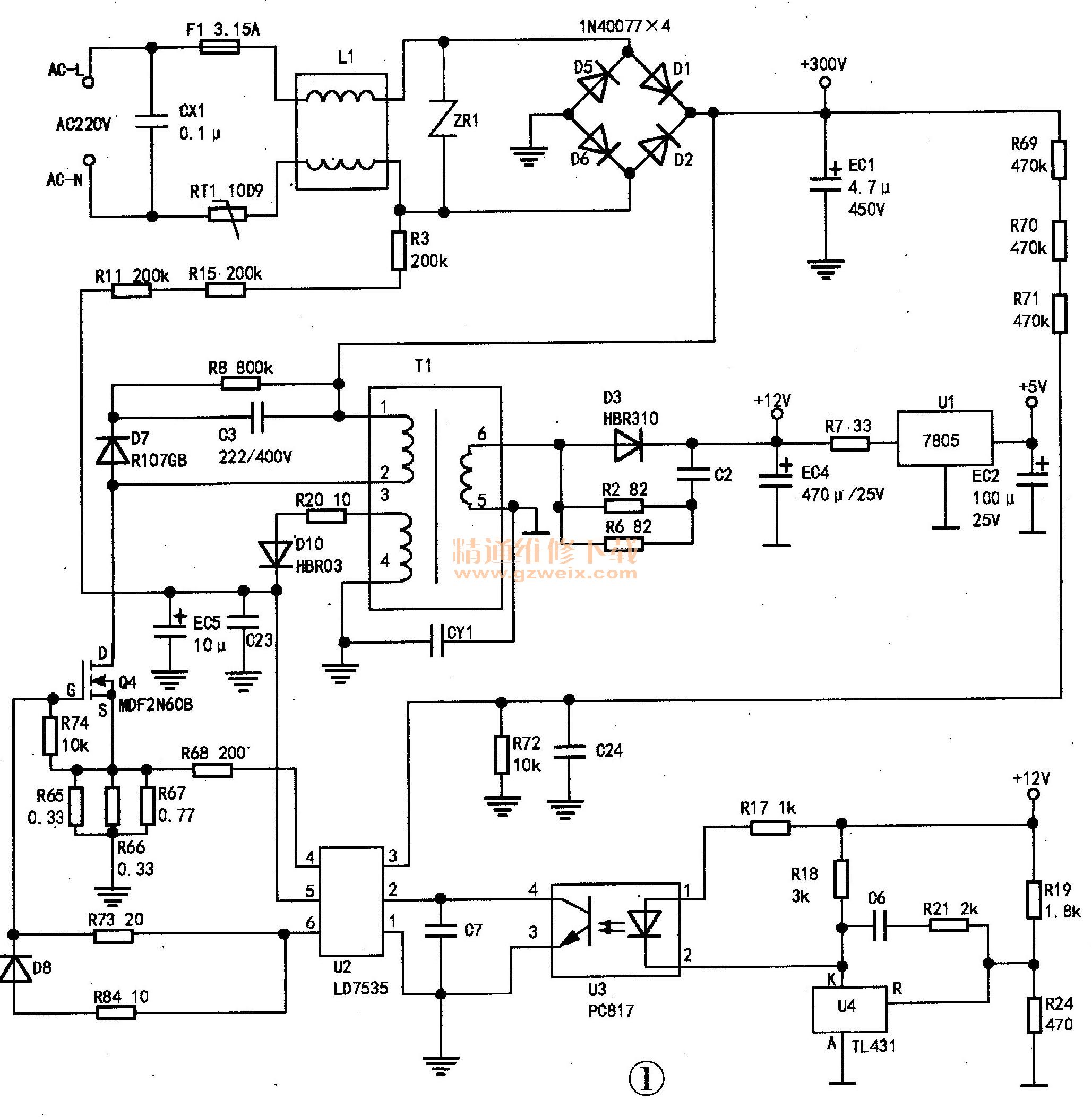
该机开关电源为并联反激式开关电源,主要由整流滤波电路、开关管驱动电路、稳压电路、输出电路、保护电路五部分组成,如图1所示。

    1.整流滤波电路
    220V交流电经保险管F1→扼流圈L1→压敏电阻ZR1→D1、D2、D5、D6组成的桥式整流电路整流后,再经滤波电容EC1滤波后输出300V直流电压,为开关电源提供工作电压。
    在零线回路中串联一个电流检测的热敏电阻RT1,在正常工作时(电流为 3A左右),该热敏电阻阻值约为10Ω,一旦负载短路,该热敏电阻阻值迅速变大,起到二次保险的作用。当短路故障排除后,再次开机该电阻阻值自动恢复。
    2.开关管驱动电路
    开关管驱动电路的核心元件是集成电路U2(LD7535)。LD7535是一块专用PWM电源管理IC、内部集成有时钟振荡、稳压、电流保护、电压保护等电路,其外围元件较少。
    在首次上电时,经D6整流后的电压→R3→R15→R11→给电容EC5充电,当U2的⑤脚电压达到一定值时,IC内部的时钟振荡电路开始工作,从⑥脚输出PWM信号,经过R73送到开关管Q4的栅极(G),开关电源工作。
    当Q4导通时,开关变压器T1初级线圈储备能量;当Q4截止时,T1初级线圈电动势反转,将能量感应给次级。
    T1的③-④绕组上的’感应电压经R20限流、D10整流、EC5和C23滤波后,送给U2的⑤脚,为U2提供稳定的工作电压。
R8、C3、D7组成开关管D极反峰电压吸收回路,降低开关管在截止瞬间T1初级产生的反峰电压幅度,从而避免开关管过压损坏。
    3.稳压电路
    稳压电路主要由光电祸合器U3、稳压采样电路U4及外围元件构成。
    当开关电源输出的12V电压升高时,U4的K极电压下降,U3}的①、②脚内部二极管发光强度增加,则U3的③、④脚内部的光敏三极管导通程度加深,U2的②脚电压下降,在IC内部电路的作用下开关管导通时间变短、T1初级储能减少,则输出电压降低,从而达到稳压的目的。当开关电源输出的12V电压降低时,其稳压控制过程与上述相反。
    4.输出电路
    输出电路主要由开关变压器次级⑤-⑥绕组、高频整流二极管D3、滤波电容EC4组成,输出12V直流电压,再经限流电阻R7及U1(7805)稳压后输出稳定的5V直流电压。
    5.保护电路
    电阻R65~R68组成开关管过流取样电路,将检测到的电压送到U2的④脚内部的控制电路。当④脚电压高于闭值(经过内部运算判断过流)时,开关管停止工作,以实现过流保护功能。
    300V直流电压经电阻R69~R72分压后送到U2的③脚,当300V电压超过一定值或低于一定值时,U2内部振荡器停止振荡,开关管停止工作,以实现过/欠压保护功能。