·上一文章:长虹LT32710型液晶彩色电视图像正常,无伴音
·下一文章:海信TLM1933型液晶电视有灰白色光栅,无图像
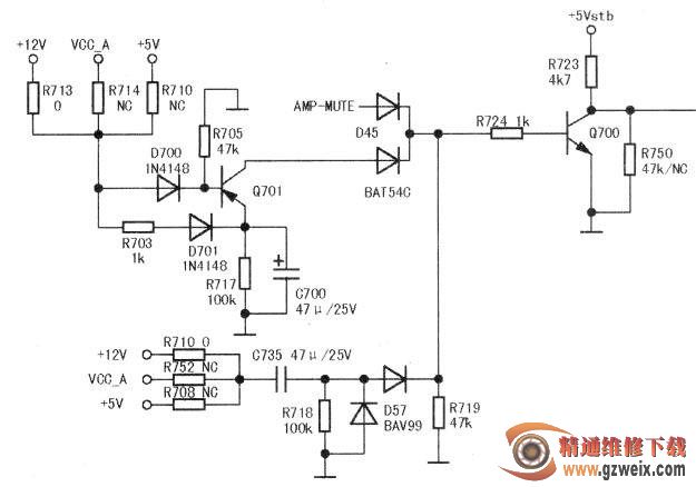
由于该机输入任何信号均无伴音,故首先检查伴音功率放大电路。该机的伴音功率放大电路主要由集成块Ul0(TFA9810T)组成。测量U10各脚工作电压,发现除⑦脚电压为4.1V,比正常电压低约0.5V,⑧脚电压接近“0V”,而正常电压应为约12V,其余各脚电压均基本正常。⑧脚外接滤波电容,⑧脚外接电容出故障不可能导致该脚电压升高。⑦脚外接静音控制电路Q700,估计⑧脚电压升高与⑦脚外接静音控制电路有关,于是,决定将⑦脚外接三极管Q700断开,断开Q700后测量⑧脚电压恢复正常,输入电视信号出现正常的声音。这说明该机无伴音故障在集成块Ul0⑦脚的外接静音电路上。
⑦脚外接静音电路如图所示。图6中Q70l、D700与D45中的一只二极管组成关机静音电路,D45中的另一只二极管组成遥控静音电路,C735、D57组成开机静音电路。Q700为静音电路中的公用控制管。接上Q700,断开Q701后通电试机,电视机伴音正常。说明无伴音故障在由Q701组成的电路上。从电路上分析,要使Q701集电极有电压输出,并通过D45、R724加到Q700上,并使Q700导通,只有D700内阻变大,或Q701的c-e结击穿短路或漏电。检查Q701正常,怀疑D700性能不良,更换D700后,故障排除。
