·上一文章:新飞BCD-108冰箱,不制冷
·下一文章:澳柯玛C-18F电磁炉,按“火力”键,蜂鸣器发出先大后小的按键音
此机在运行过程中不定期出现反复自动开/关机、温度显示数码管无显示、蜂鸣器长鸣故障断电后再开机,偶尔可以恢复短时正常运行。
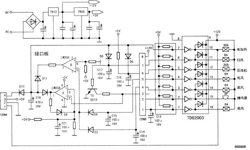
按实物测绘出其控制板和接口板电路见上图、下图。
1.拔掉接插线,拆下其控制板及接口板,对可能脱焊、虚焊的焊点进行补焊。用外接+12V电源试验,故障未排除。
2.测+5V、+12V工作电源电压正常,更换4MHz晶振试机,故障未排除。
3.故障出现时用示波器测时钟振荡脉冲,时钟脉冲正常,说明控制芯片及晶体振子基本正常。
4分别将接口芯片TD62003输入端置高电平及低电平,输出端有正确的状态输出,说明接口芯片是正常的。
5考虑到有些控制器在温度传感器开路或短路情况下会出现保护或报警,分别用5kΩ左右可变电阻接于室内外温度传感器接口,试机故障依旧。
6.接下来检查控制芯片的复位电路,其复位电路由D16、R44、T7、C12、C32及相关阻容元件构成。检测D16、T7正常。因为电容易发生漏电或软击穿,特别是瓷片电容,而本复位电路中只有C12、C32两只瓷片电容,将C12、C32拆下检测,发现C12漏电。用O.01μF聚脂电容更换后,将接口板及控制板装回,故障排除。

