·上一文章:海信SR5417彩电开机“三无”,机内有“吱吱”声
·下一文章:金星C542-1彩电不能开机,待机绿色指示灯亮
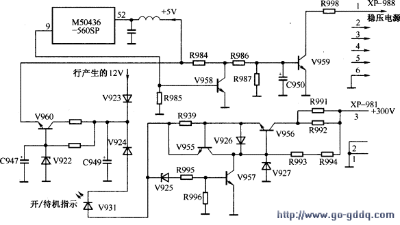
开机,测B+端电压,指针随电源的响声在0~80V摆动。关机,测B+端对地阻值正常。将行电路断开,接一假负载,B+端电压恢复正常,误以为是负载问题,将行易损元件检测更换,故障不能排除。将电源和待机控制电路的插头XP-988断开,电视机出现正常光栅,由此可断定故障在待机控制电路部分。
待机控制电路与行扫描电路直接相关的只是行产生的12V供电。将二极管V923断开,解除行电路与待机电路的联系,再插好XP-988,电源能正常工作,但不能遥控关机。测量V960的发射极输出电压偏低,仅为2V左右(正常为5V),使V959始终不能饱和,因而不能关机。顺路检查,测得输出电压低是由于V956的基极电压低所致。逐一测量相关元件,发现V957的c-e极间阻值变小,将其更换,故障彻底排除。有关电路如下图所示。
提示与引导 V957的c-e极间漏电时,300V降压供电电路使V960的e极只输出2V宅压,V959截止,开关电源自动进入开机状态。于是行电路也工作,行电路提供的12V电压使V960的e极电压升至SV。这使V959转入饱和,开关电源也转入待机状态,行电路随即停止工作,12V电压也消失了,V960的e极又只输出2V电压。于是V959再次截止,开关电源又进入开机状态……如此不断循环,开关电源处于周期性通断状态,发出“吱吱”声,在断开行电路并接上假负载时,行电路提供的12V电压没有了,V959始终截止,所以电源正常。
