拆壳检查,电源部分原为STR-S6709A,被前维修者改为申华牌ST-3变频通用电源模块,也已损坏。拆除被换的电源模块,换回原设计的STR-S6709A,用万用表逐个测试电源部分元器件,确认无明显损坏后,断开+B通往行输出部分的R401保险电阻,在C835处接上一只100W灯泡负载,通电电源指示灯亮,测+B在22V左右,按开机键无任何反应。检查开/待机部分的三极管Q833(DTC144),因用万用表无法测试其好坏(除非明显击穿),直接代换Q833,再按开/待机键,灯泡一亮即灭,说明电源部分已经起振。
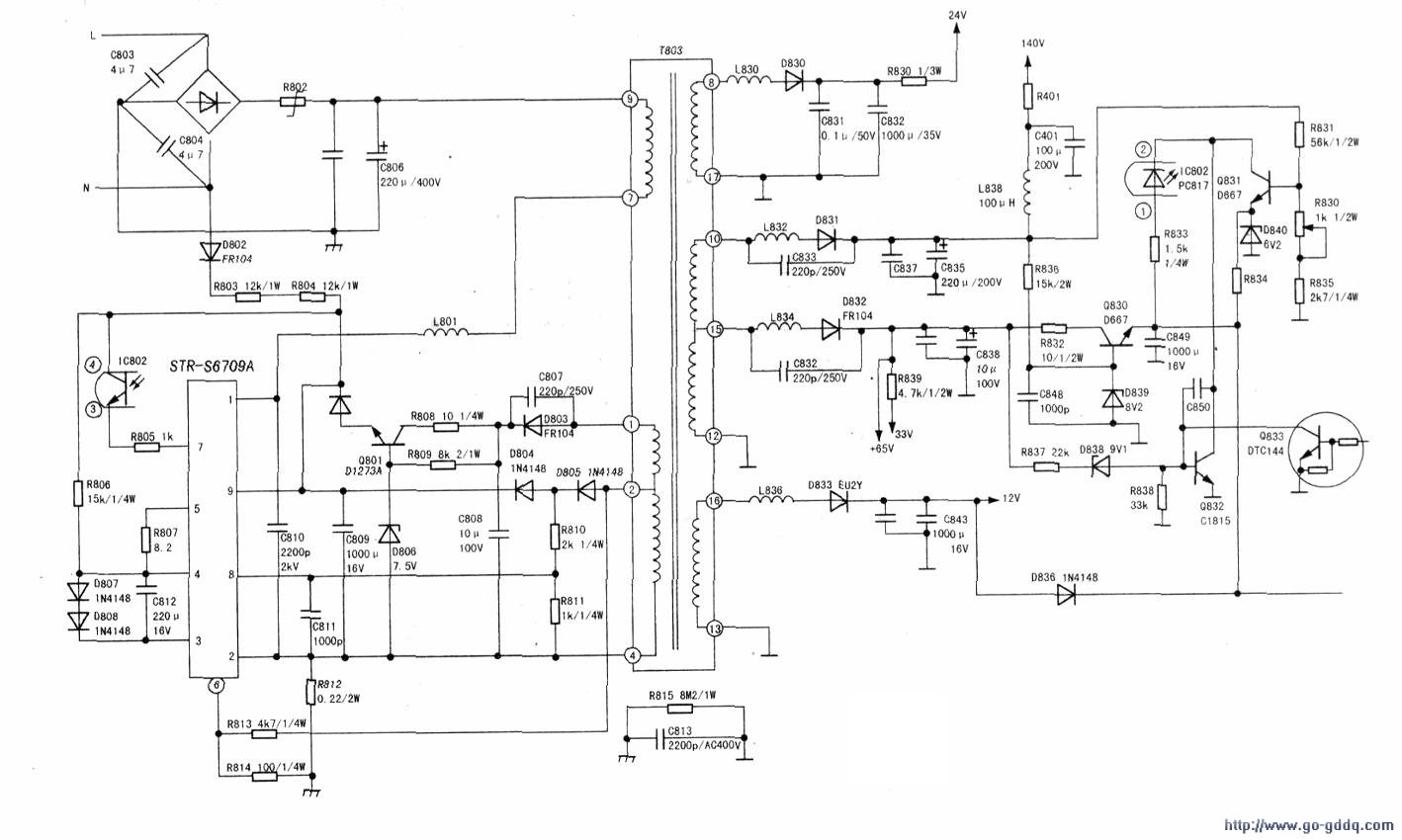
为了区分是电源初级部分的原因,还是次级部分的原因,断开光耦IC802(PC817)(3)、(4)脚,在(3)、(4)脚之间接一只lOkΩl/6W电阻,通电所接假负载灯泡微亮,测其两端电压为115V,说明电源初级部分工作正常,故障应该在次级稳压部分。如果此时灯泡没有反应或一灭一亮,则故障一般在电源初级部分。
先测稳压部分的控制三极管Q831(D667),发现其bc、be值与正常值有些差异。用D667(或1273A)代换Q831,通电,灯泡点亮,测其两端电压为140V正常。对于TCL彩电采用STR-S6709A电源来说,如果判断出故障原因在电源初级,主要检测点在其(9)脚电压上。在待机状态时(9)脚电压在6.2V左右,正常工作时(9)脚电压在8,7V左右,另外,R812(0.22Ω/2W)过流检测电阻也是一个关键元件,检测时不要忽视。
电源部分已正常,拆除灯泡,接上R401试机,开机指示灯亮处于待机状态,按“开机”键只听吱一声,接下来便是电源吱吱声,凭经验判断应该是行管击穿了。断电,测行管Q402,果然击穿。开机即烧行管,是逆程电容击穿,行频不对,还是高压包内部短路呢?先逐个拆下测量逆程电容,无击穿现象。因行频一时无法直接测试,先判断高压包好坏。断开R401,在其两端位置串联一只100W灯泡,装上行管,通电试机,所串灯泡点亮,测其两端电压在140V,很明显属于行输出内部短路。查看高压包型号为:27-013437-SC25110-02X(Ol)。用BSC25-2647S37-SC2526-47S0X原厂高压包直接代换,先不拆除R401处所串接灯泡,开机观察,灯泡微亮,已有高压输出,测灯泡两端电压为+B140V,行输出端为78V,拆除灯泡,接上R401试机,一切正常。
另外,通过本机试验,视放板上的BF422三极管应急时可以用C1815代替,但能用多长时间不得而知,最好还是用原设计的BF422。
