·上一文章:三星GH19PS液晶彩显开机,面板上绿色指示灯亮,屏幕呈黑屏
					·下一文章:康拜恩KBC16-L01电磁炉功率管损坏,有报警声
				
		       该机在烧水时突然不通电了。打开机壳检查,发现保险管烧断,功率管IGBT(FGA25N120)击穿,整流桥完好。
检测未查出其他可疑元件,电路板也无油污灰尘。更换IGBT管、10A保险管,插上风扇和控制面板插头,不接线盘通电试机,按面板加热按键启动电磁炉,风扇正常转动但噪音稍大,数码显示“P”,蜂鸣器发出“嘀、嘀”的报警声。于是,接上线盘,放上锅具开机,先使用低温140℃加热,并用钳形电流表检测电流为5.5A,正常稳定加热,继续加大温度至270℃电流为7.5A,加热正常,正常后交给用户。没想到5天后一次插上电源插头放锅通电,开机,正在炒菜时,电磁炉“砰”地响了一声,又不通电了。拆机检查,功率管IGBT(FGA25N120)击穿短路,整流桥完好。10A保险管烧断爆裂。
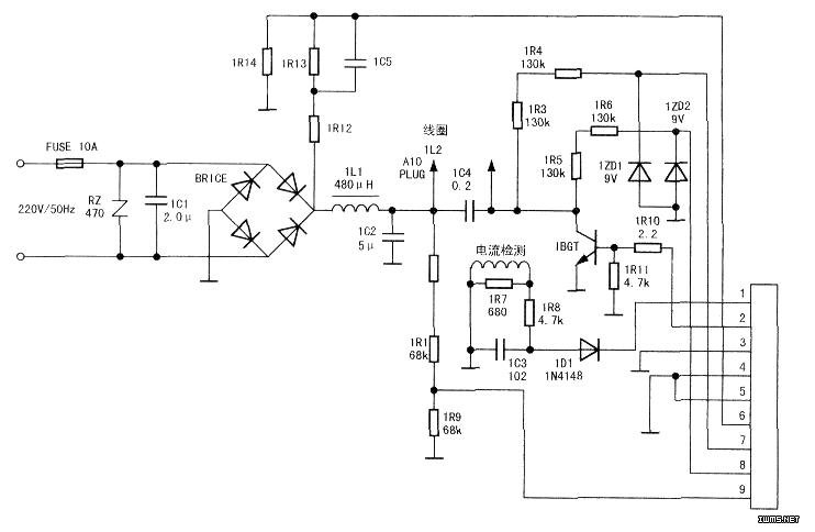
仔细分析,原以为上次损坏IGBT管是质量问题,看来并非如此,机内一定存在隐性故障元件。电磁炉既然能工作,不定时烧IGBT管,第一次损坏IGBT管是用户正在烧水时。第二次损坏IGBT管也是使用时,会不会是用户家的插座有问题呢?到用户家检查插座,未发现接线松动;仔细检查电路其他元件也没有发现损坏。只好采取代换法,代换可疑元件IC4、IC2、LM339、TA8316(电路见图),重新更换IGBT管、10A保险管,上电试机加热正常,交给用户,不料两天后用户打电话说电磁炉又坏了,只好拿来检修。这次装上功率管IGBT、整流桥、10A保险管,留在我处通电试机长时间观察,终于发现了问题:散热风扇转速不稳,带有“吱吱”的响声,原来是电刷打火。该机的散热风扇是有刷12V直流电机,因使用时间过长而老化,很可能电刷打火干扰电磁炉正常工作,致使IGBT管不定时损坏。换用一只无刷电机后故障排除。
