该机正常工作时,测量电源和其他电路的电压均正常。怀疑电路接触不良,拆机后仔细观察电路板上的焊点,未发现接触不良现象。当自动关机时,测量电源非控电压正常,受控电压均为0V,测量微处理器待机控制端脚电压为低电平0V,处于待机状态,但遥控或按电视机上的按键均不能开机。
该机微处理器和待机控制电路如图所示。电源为典型的三洋A3开关电源,按下电源开关后,开关电源即进入工作状态,开关电源各路整流滤波电路均产生输出电压。其待机电路采用控制小信号处理电路电源的方式,由微处理器N701(MTV880)的脚及其外部的控制电平翻转电路V552和模拟开关电路V551、V554、V555构成,对小信号处理电路(包括行振荡电路)所需的+5V、+8V、+9V、+24V电压进行控制。开机时N701的脚为高电平,V552获正电导通,集电极变为低电平,通过R560、VD562和R562、VD563和R565使模拟开关电路的PNP三极管V551、V554、V555获正电导通,为小信号处理电路提供工作电压,进入工作状态;待机时,N701的脚变为低电平,V552截止,集电极变为高电平,通过R560、VD562和R562、VD563和R565使模拟开关电路的PNP三极管V551、V554、V555基极电压升高而截止,切断小信号处理电路工作电压,进入待机状态。
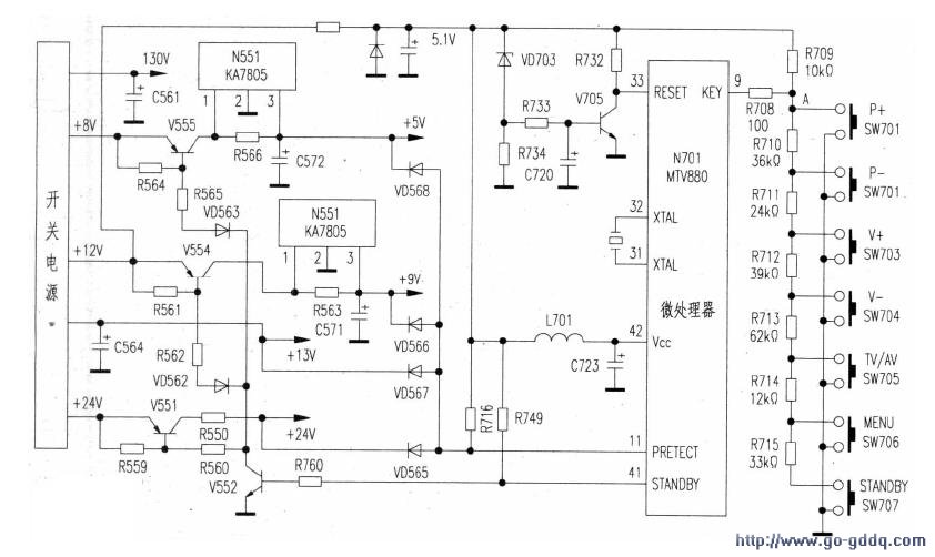
另外,微处理器N701的脚是特设的保护端口。通过二极管VD567、VD568、VD566、VD565对开关电源输出不受控的+13V和受控的+5V、+9V、+24四组电压进行检测。微处理器N701的脚电压正常时为高电平5V,微处理器处于正常的开机控制状态,开/关机控制端脚为高电平;当上述被检测的电路电压因负载短路或整流滤波电路故障无电压输出时,相应的检测二极管导通,将微处理器的脚电压拉低,微处理器根据该脚的电压变化,判断被检测的电路发生故障,采取保护措施,从待机控制端脚发出低电平,通过待机控制电路将小信号处理电路的电压切断,进入失压保护状态。
测量微处理器的保护检测脚电压偏低,怀疑是脚检测到失压故障所致。但断开脚的外部检测电路,开机仍然保护。考虑到微处理器的工作条件不正常,也会引起微处理器进入待机状态,故测量微处理器的三个工作条件和总线电压,但均正常。后来想起上述例1的矩阵电路引起的保护故障,于是测量微处理器的⑨脚矩阵电压,发现⑨脚电压在不按面板上开关时,电压不是高电平5V,而在3V~3.5V之间变动,怀疑矩阵电路漏电,引起微处理器关机保护。
本例机型的矩阵电路是采用分压式矩阵电路,如图2N701的右侧所示,是近几年开发设计的新型矩阵电路。该电路不再需要键扫发生电路,直接用微处理器的+5V电源作为基准电压,微处理器只设一到二个识别输入脚,该脚根据需要外接数个分压电阻和按键开关,当按下矩阵开关时,由于接入的分压电阻不同,输入到识别脚的电压不同,识别电路对输入到该脚的直流电压进行识别后,根据设计程序执行该电压所赋予的功能,对电视机进行调整和控制。
采用断开矩阵电路的方法,从下图中A点将矩阵电路断开,开机不再保护,微处理器的⑨脚电压恢复高电平5V,进一步检测判断是矩阵电路漏电引起的故障。用万用表R×10k挡逐个测量SW701~SW707,发现有两个开关存在不同程度的漏电现象。更换两开关后,恢复矩阵电路,故障彻底排除。
